HOME   LIST
‹–   –›

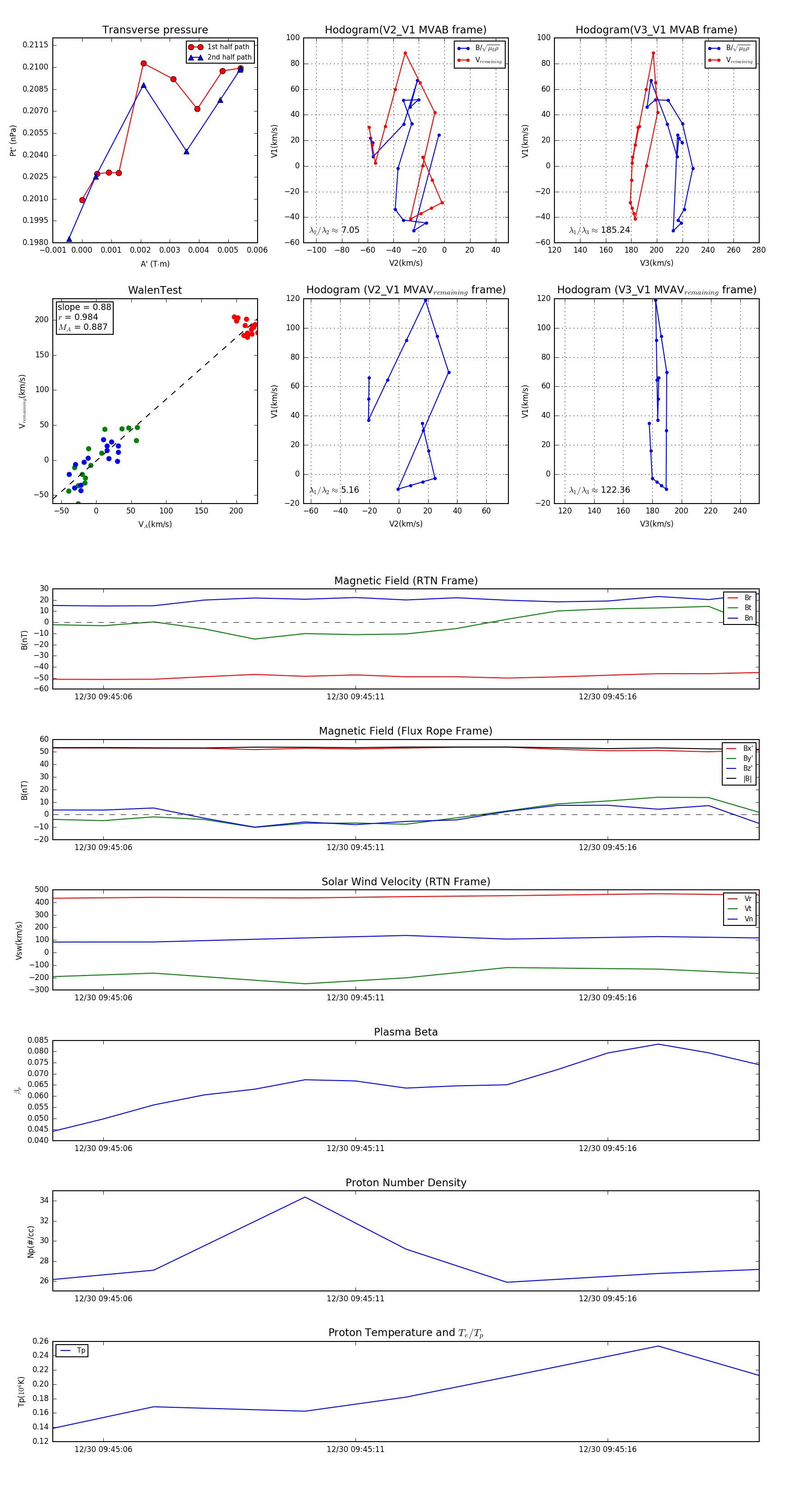
Flux Rope in 2024

Flux Rope Event 2024-12-30 09:45:05 ~ 2024-12-30 09:45:19 (15 seconds)


plot