HOME   LIST
‹–   –›

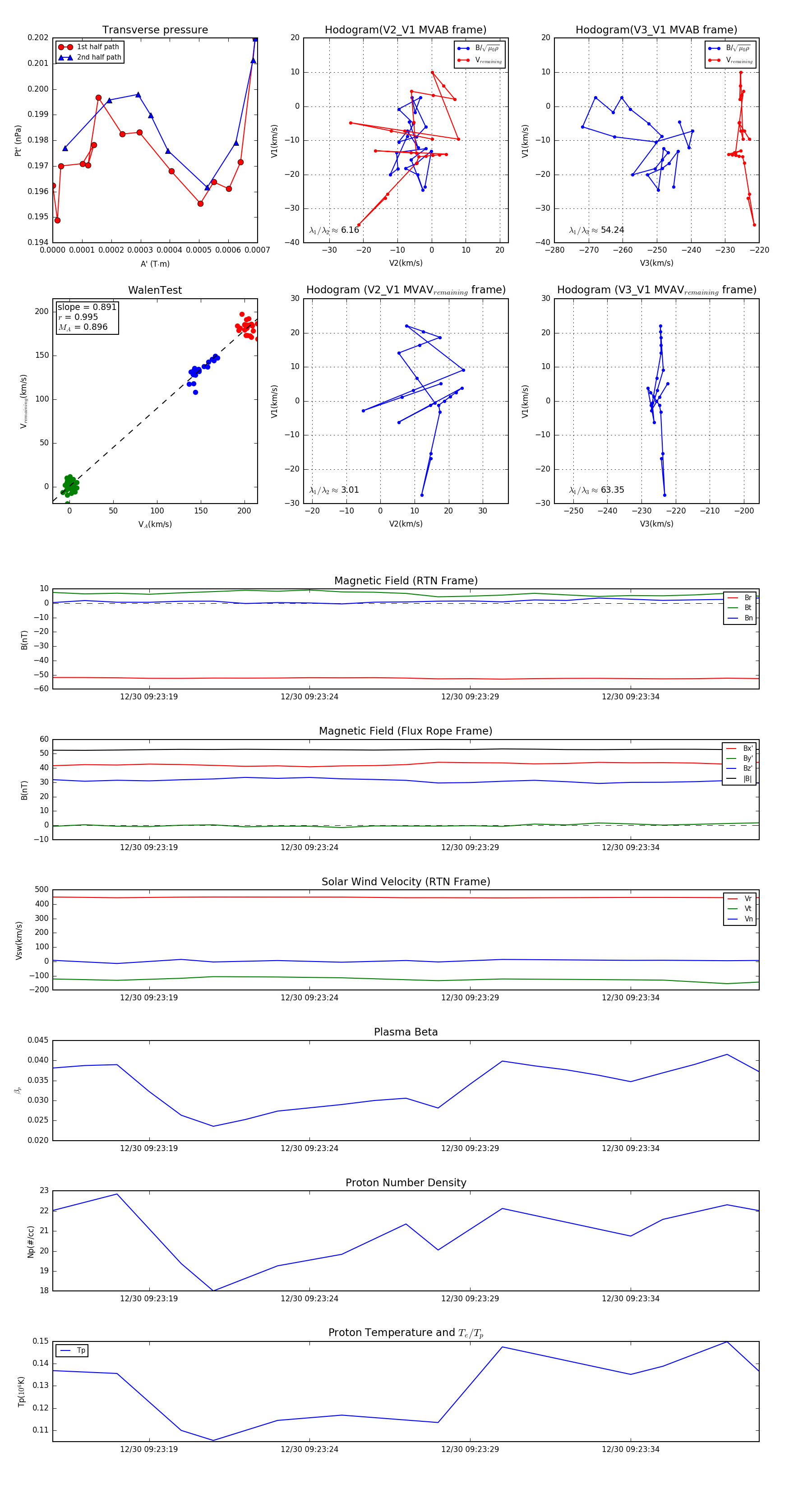
Flux Rope in 2024

Flux Rope Event 2024-12-30 09:23:16 ~ 2024-12-30 09:23:38 (23 seconds)


plot