HOME   LIST
‹–   –›

Flux Rope in 2024

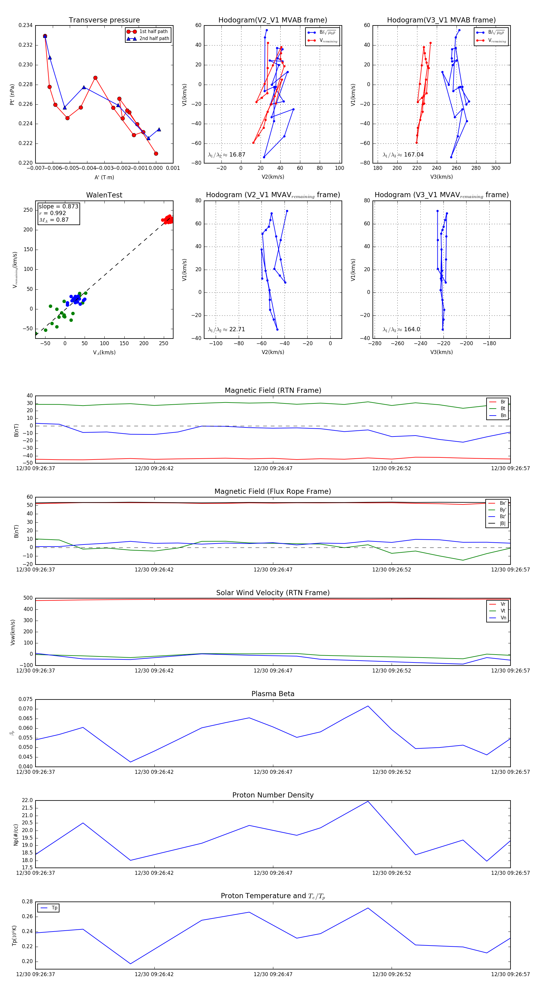
Flux Rope Event 2024-12-30 09:26:37 ~ 2024-12-30 09:26:57 (21 seconds)


plot