HOME   LIST
‹–   –›

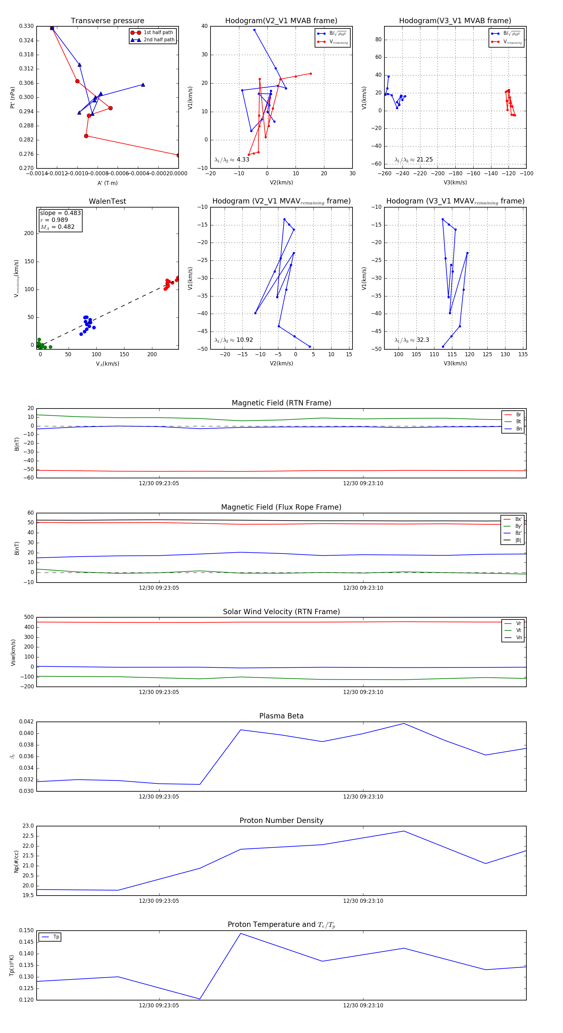
Flux Rope in 2024

Flux Rope Event 2024-12-30 09:23:02 ~ 2024-12-30 09:23:14 (13 seconds)


plot