HOME   LIST
‹–   –›

Flux Rope in 2024

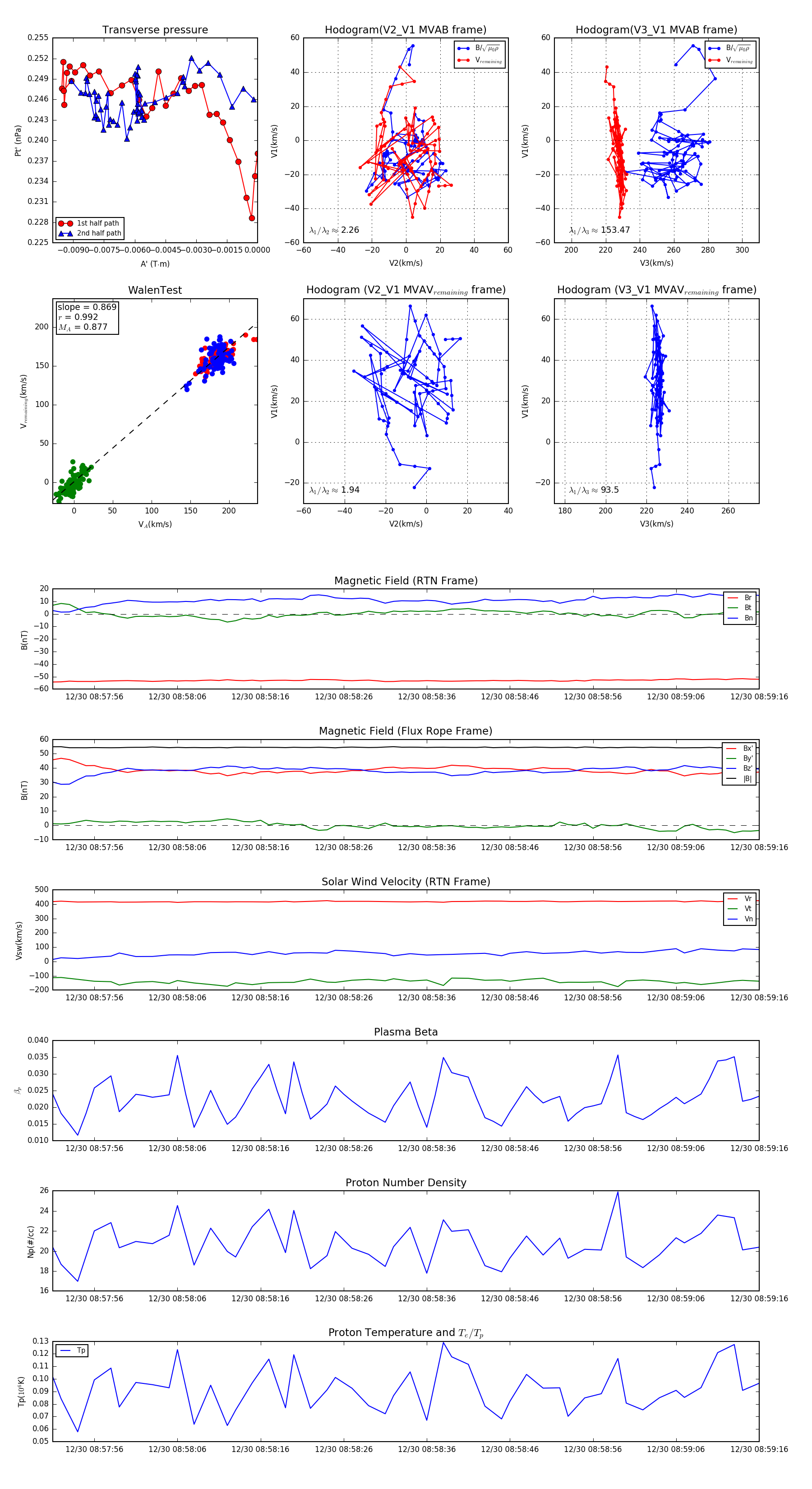
Flux Rope Event 2024-12-30 08:57:51 ~ 2024-12-30 08:59:16 (86 seconds)


plot