HOME   LIST
‹–   –›

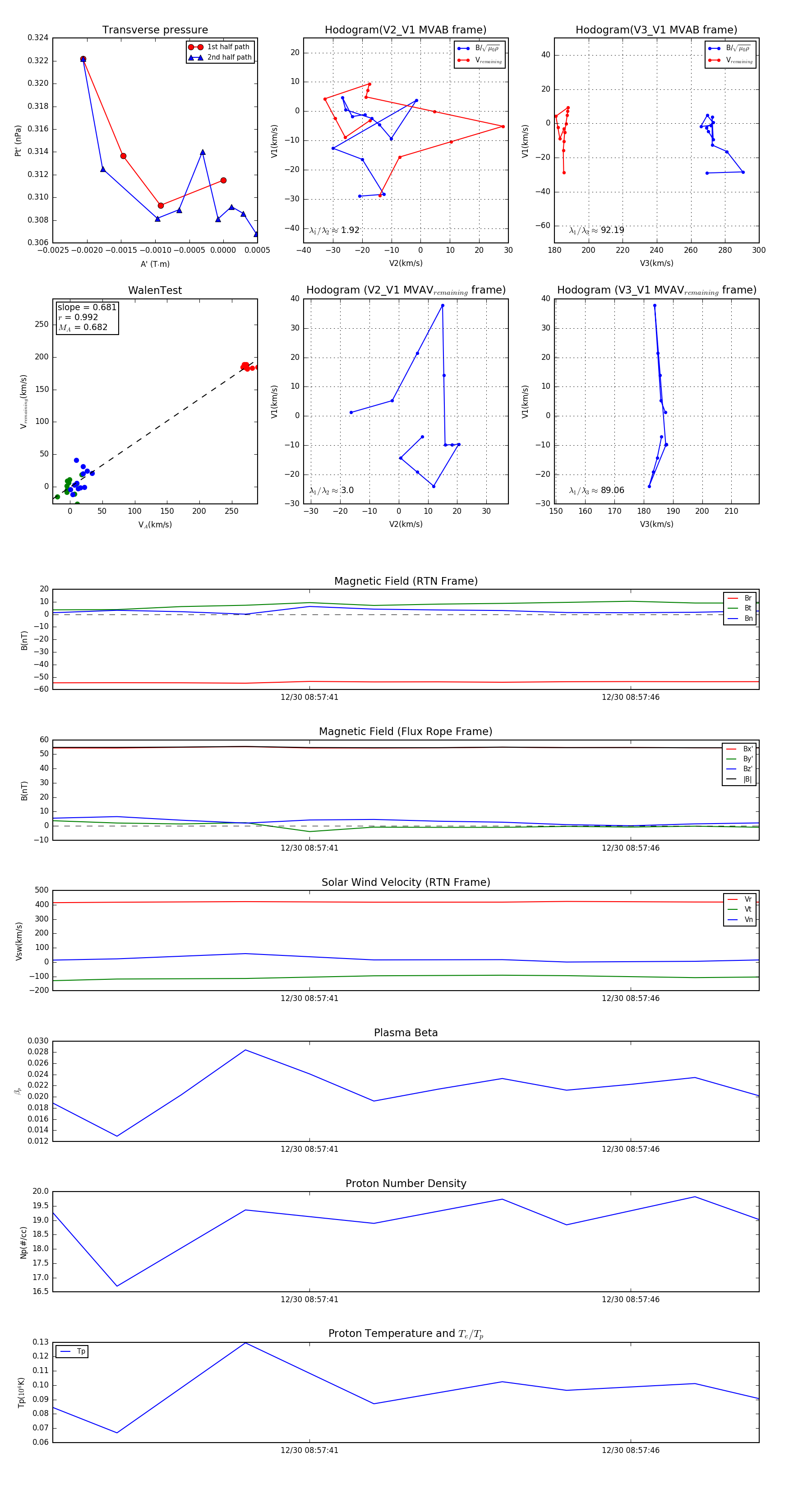
Flux Rope in 2024

Flux Rope Event 2024-12-30 08:57:37 ~ 2024-12-30 08:57:48 (12 seconds)


plot