HOME   LIST
‹–   –›

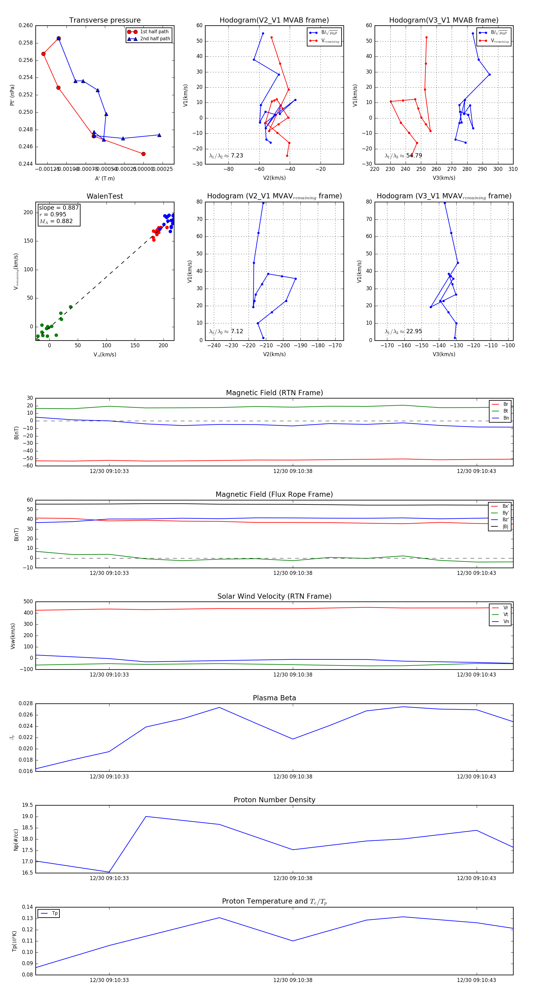
Flux Rope in 2024

Flux Rope Event 2024-12-30 09:10:31 ~ 2024-12-30 09:10:44 (14 seconds)


plot