HOME   LIST
‹–   –›

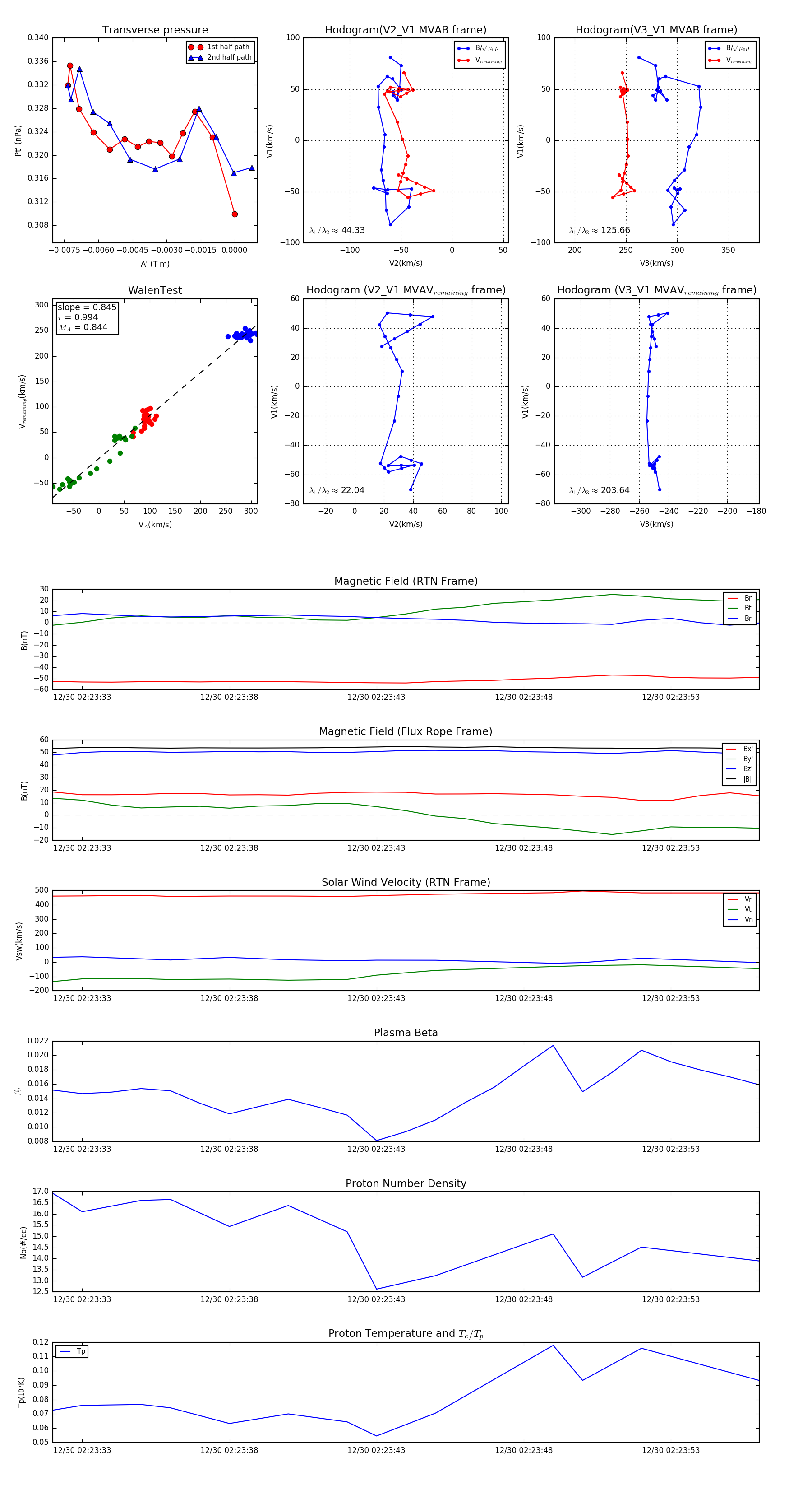
Flux Rope in 2024

Flux Rope Event 2024-12-30 02:23:32 ~ 2024-12-30 02:23:56 (25 seconds)


plot