HOME   LIST
‹–   –›

Flux Rope in 2024

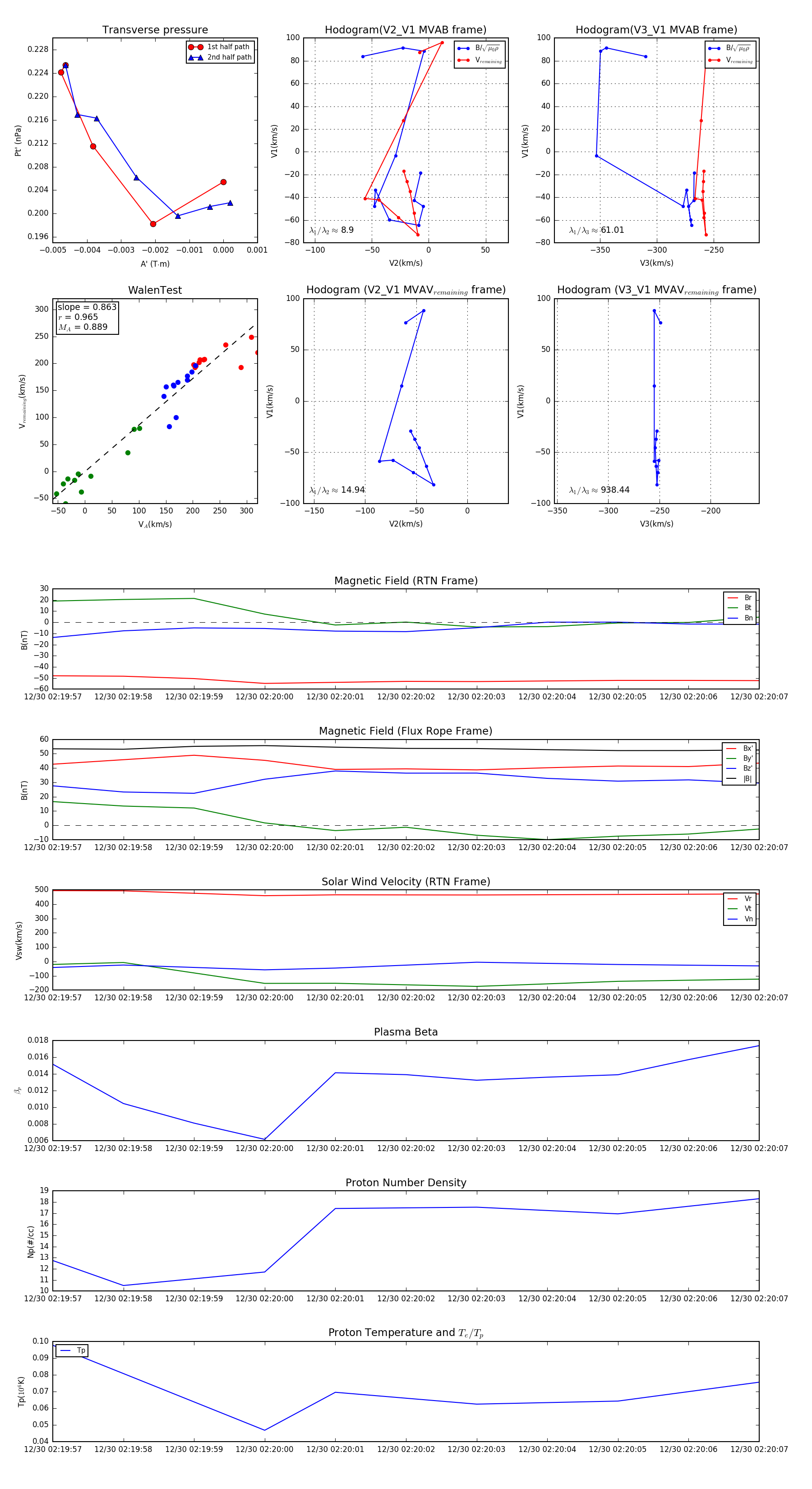
Flux Rope Event 2024-12-30 02:19:57 ~ 2024-12-30 02:20:07 (11 seconds)


plot