HOME   LIST
‹–   –›

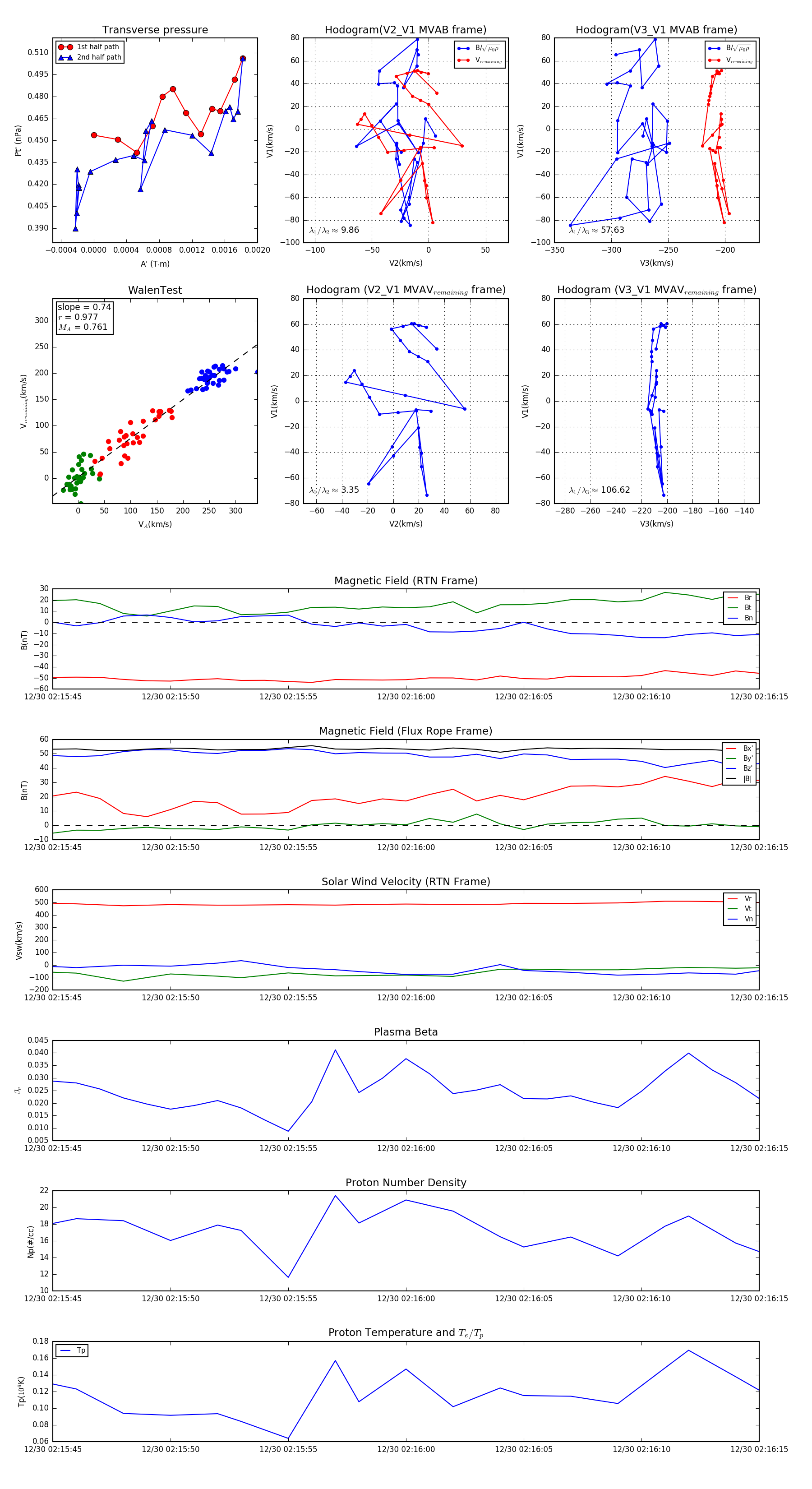
Flux Rope in 2024

Flux Rope Event 2024-12-30 02:15:45 ~ 2024-12-30 02:16:15 (31 seconds)


plot