HOME   LIST
‹–   –›

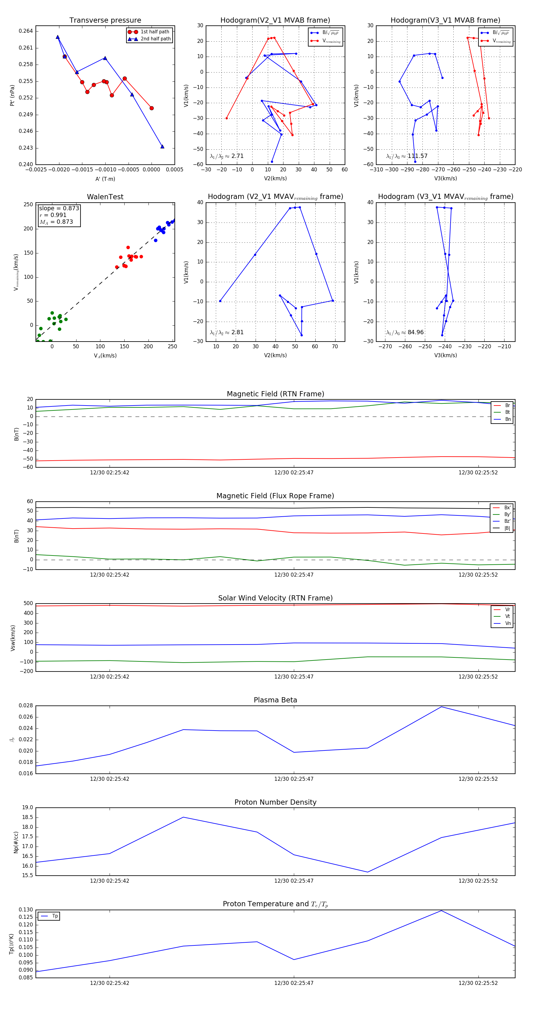
Flux Rope in 2024

Flux Rope Event 2024-12-30 02:25:40 ~ 2024-12-30 02:25:53 (14 seconds)


plot