HOME   LIST
‹–   –›

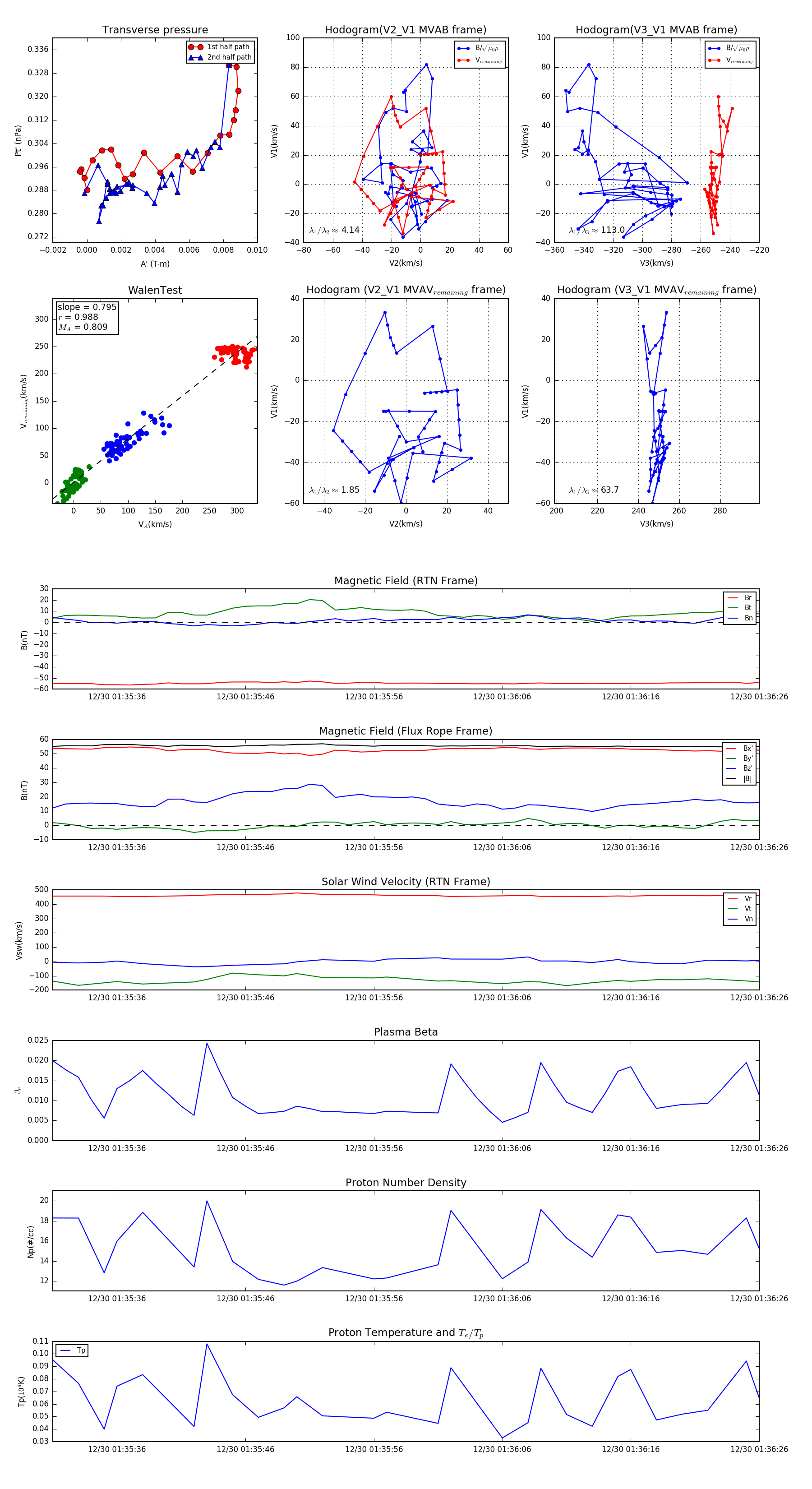
Flux Rope in 2024

Flux Rope Event 2024-12-30 01:35:31 ~ 2024-12-30 01:36:26 (56 seconds)


plot