HOME   LIST
‹–   –›

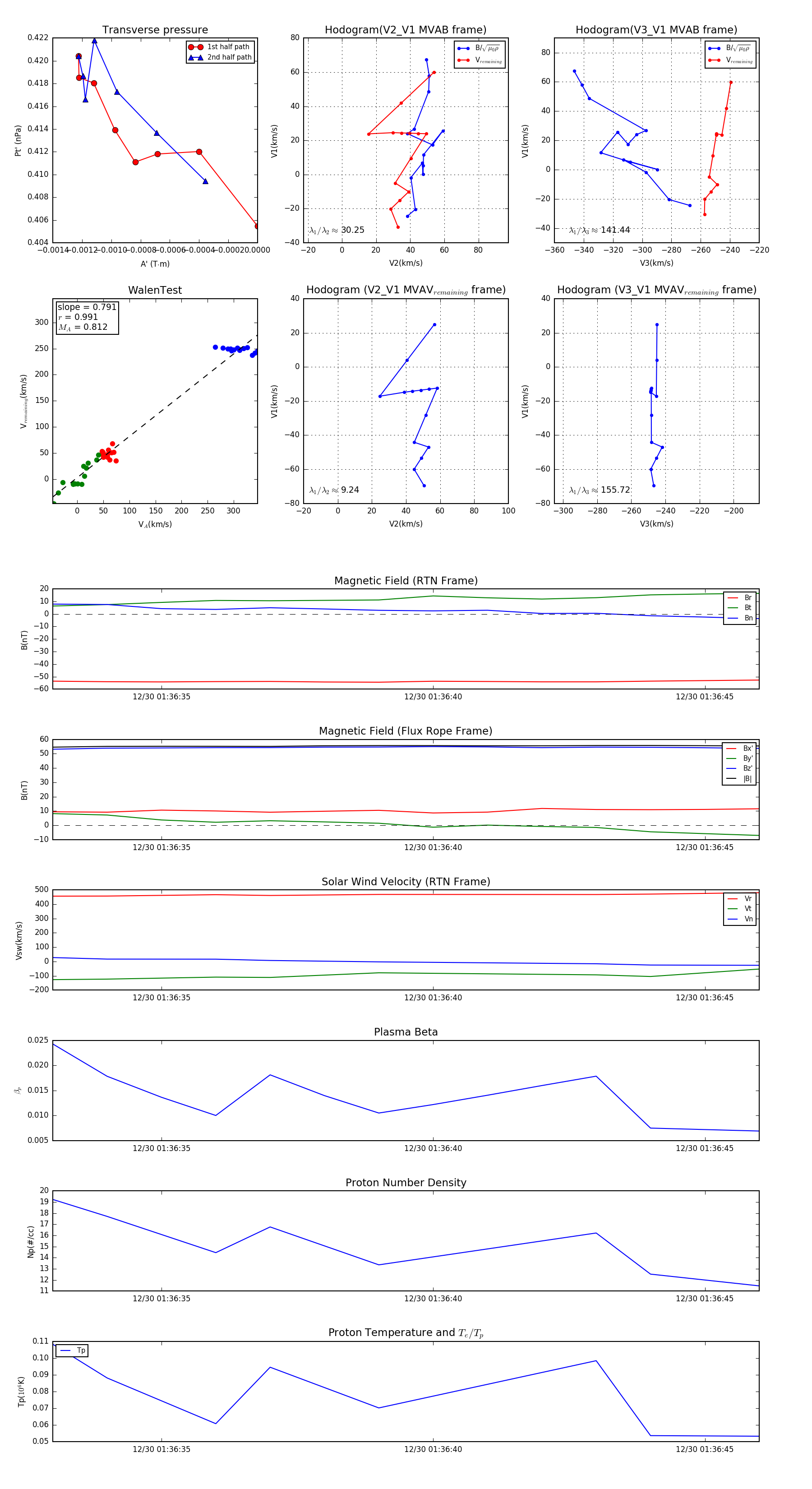
Flux Rope in 2024

Flux Rope Event 2024-12-30 01:36:33 ~ 2024-12-30 01:36:46 (14 seconds)


plot