HOME   LIST
‹–   –›

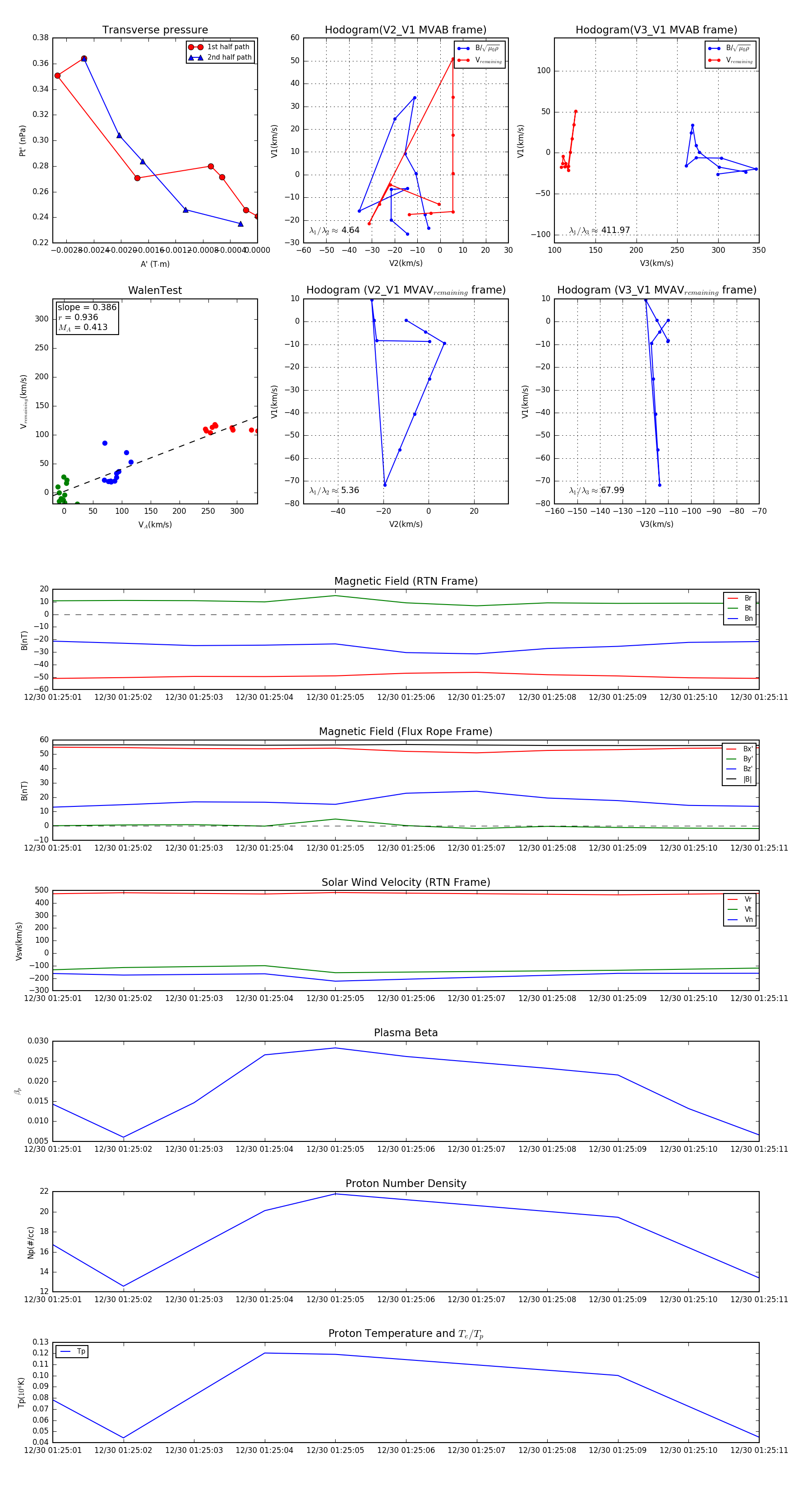
Flux Rope in 2024

Flux Rope Event 2024-12-30 01:25:01 ~ 2024-12-30 01:25:11 (11 seconds)


plot