HOME   LIST
‹–   –›

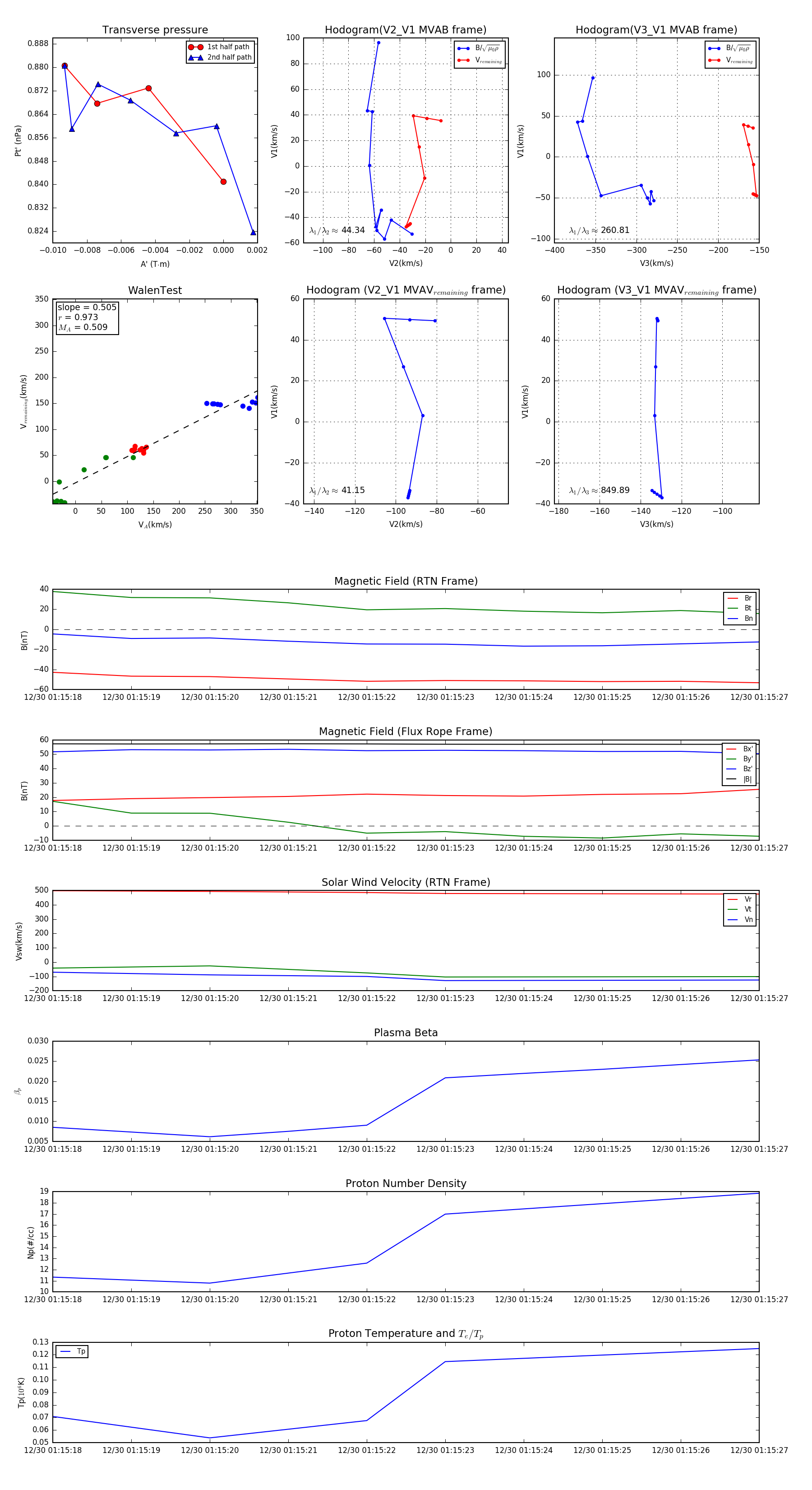
Flux Rope in 2024

Flux Rope Event 2024-12-30 01:15:18 ~ 2024-12-30 01:15:27 (10 seconds)


plot