HOME   LIST
‹–   –›

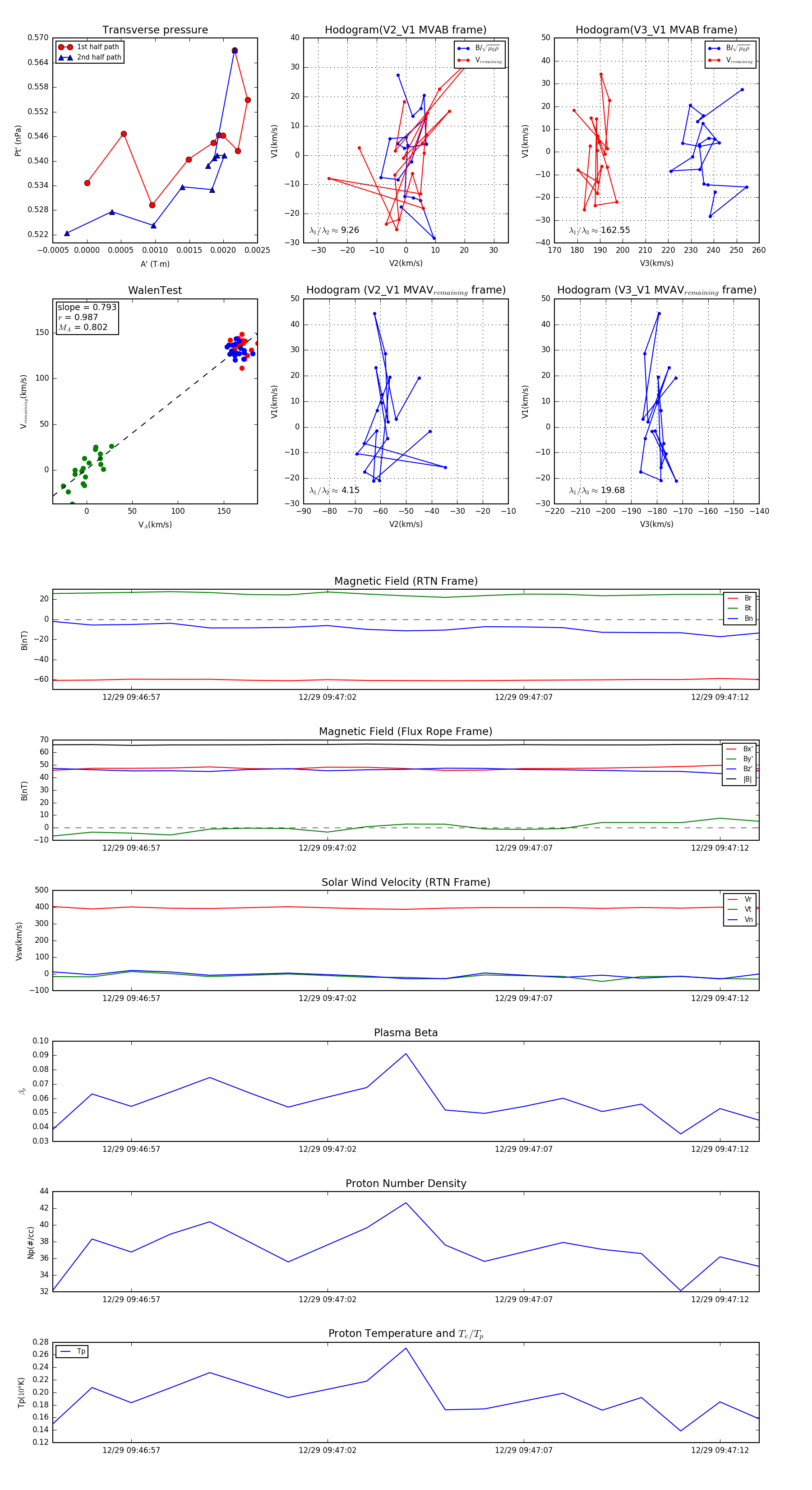
Flux Rope in 2024

Flux Rope Event 2024-12-29 09:46:55 ~ 2024-12-29 09:47:13 (19 seconds)


plot