HOME   LIST
‹–   –›

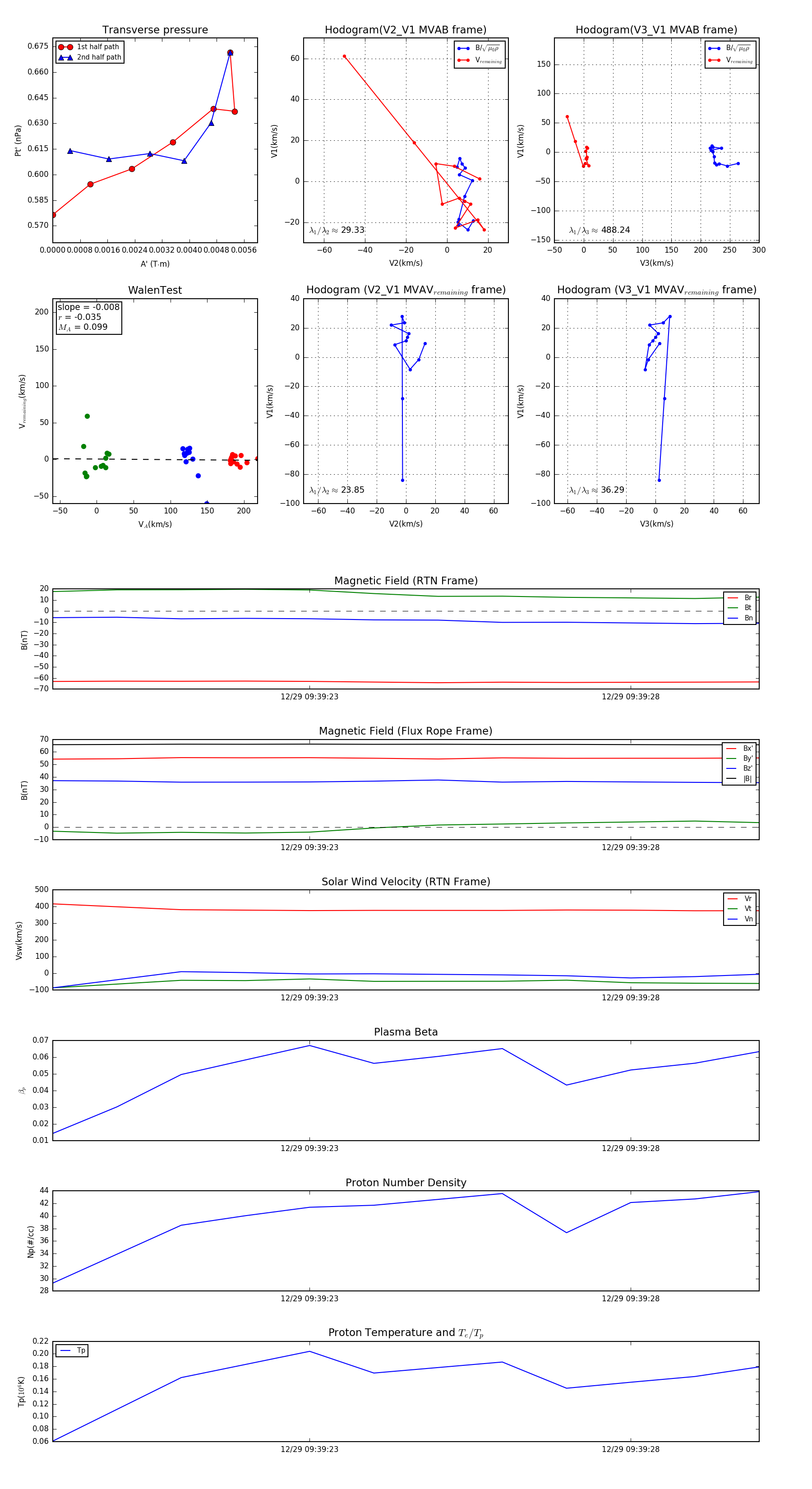
Flux Rope in 2024

Flux Rope Event 2024-12-29 09:39:19 ~ 2024-12-29 09:39:30 (12 seconds)


plot