HOME   LIST
‹–   –›

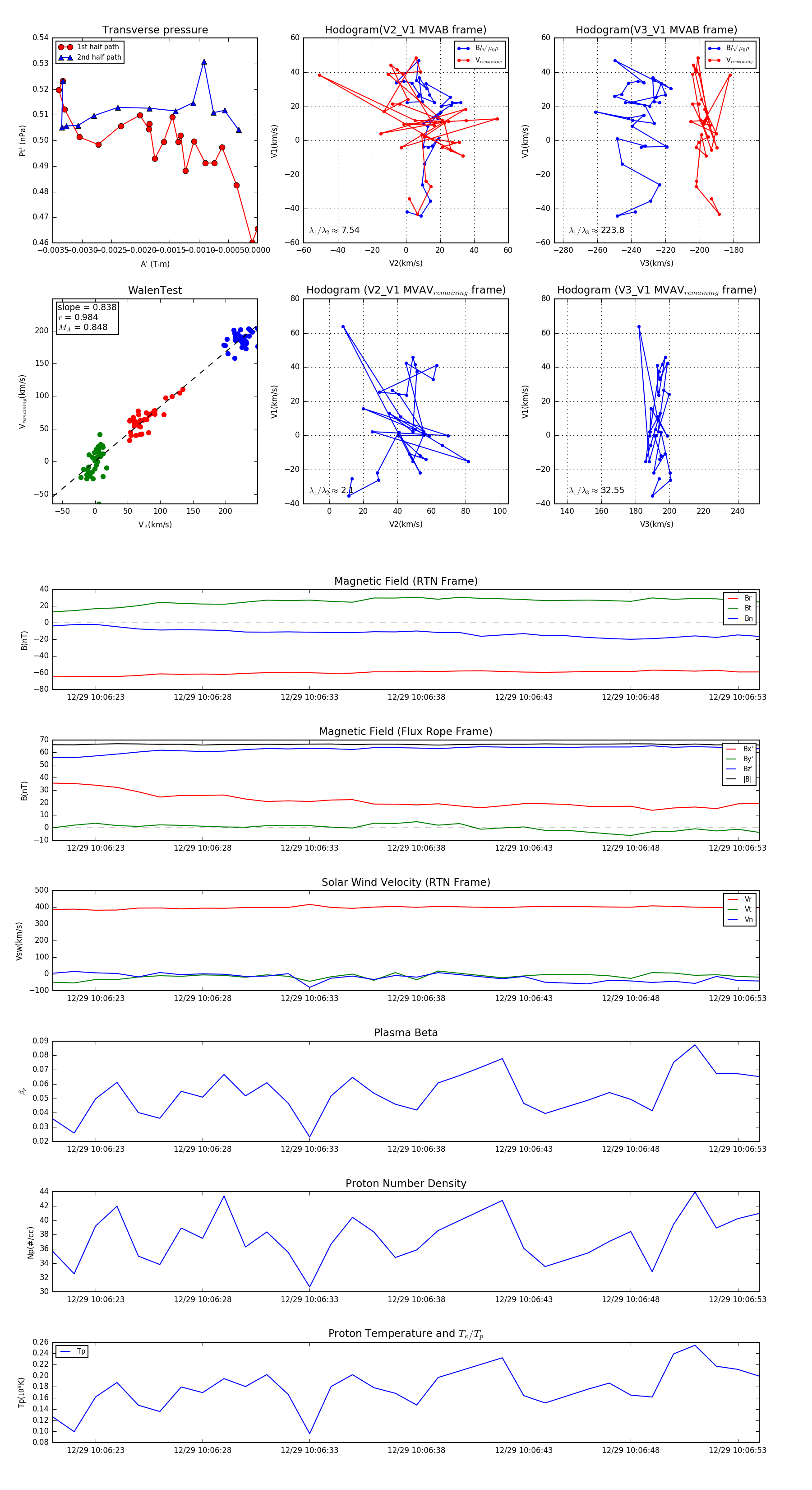
Flux Rope in 2024

Flux Rope Event 2024-12-29 10:06:21 ~ 2024-12-29 10:06:54 (34 seconds)


plot