HOME   LIST
‹–   –›

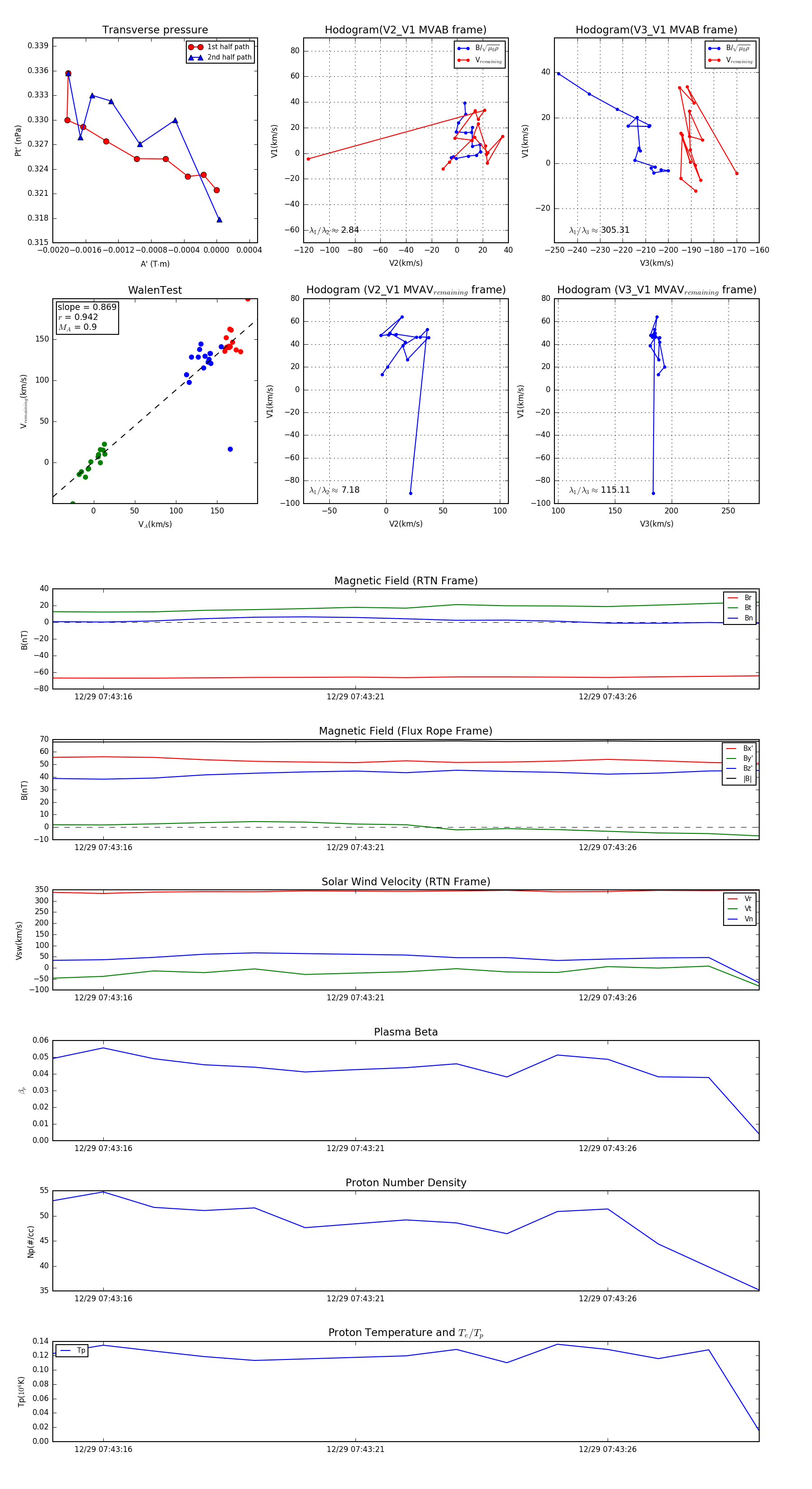
Flux Rope in 2024

Flux Rope Event 2024-12-29 07:43:15 ~ 2024-12-29 07:43:29 (15 seconds)


plot