HOME   LIST
‹–   –›

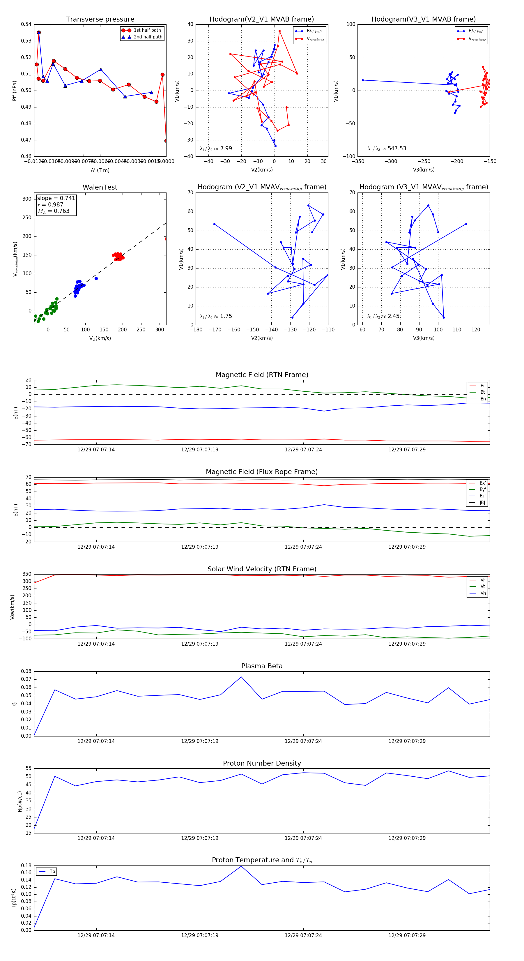
Flux Rope in 2024

Flux Rope Event 2024-12-29 07:07:11 ~ 2024-12-29 07:07:33 (23 seconds)


plot