HOME   LIST
‹–   –›

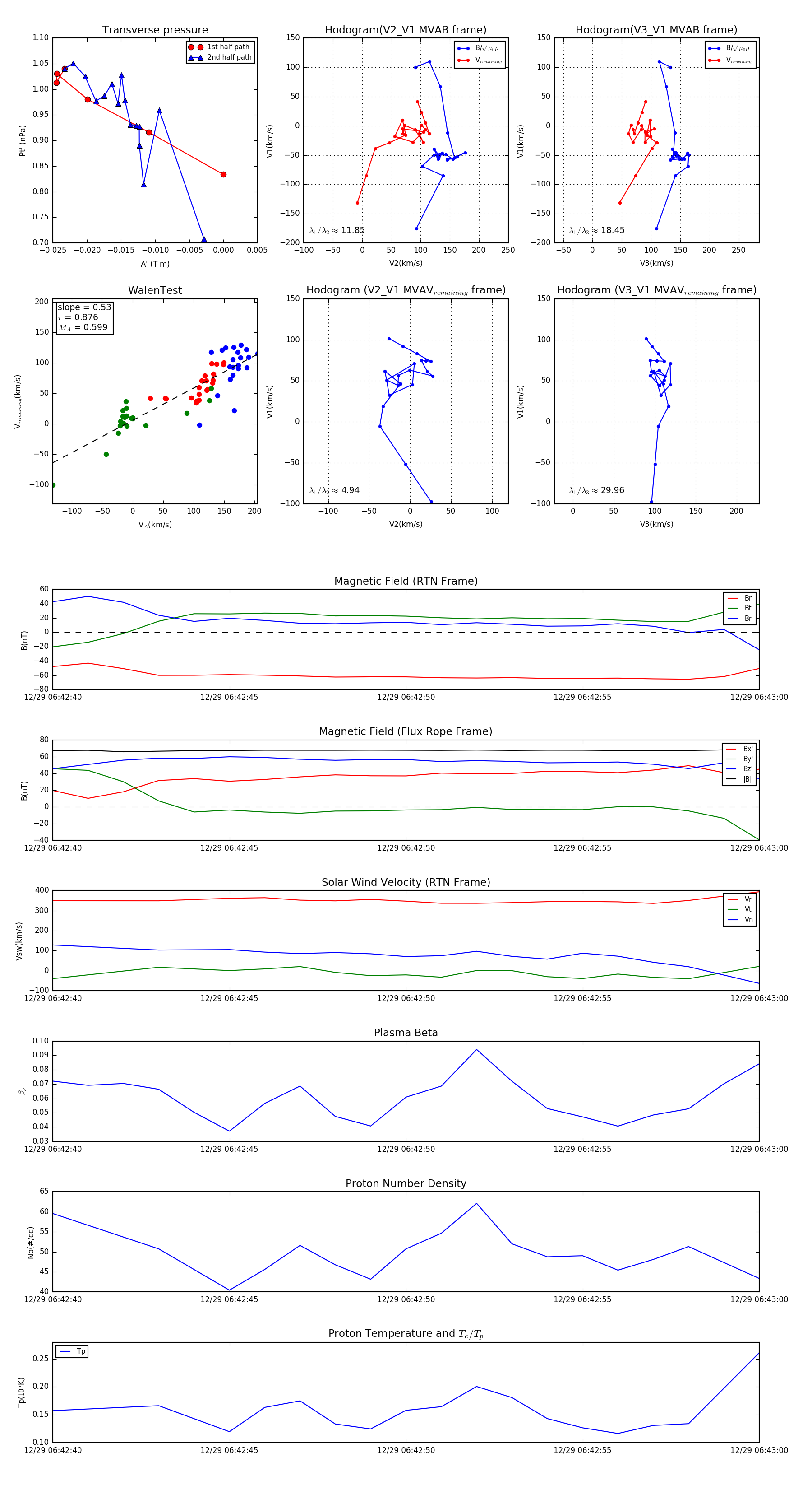
Flux Rope in 2024

Flux Rope Event 2024-12-29 06:42:40 ~ 2024-12-29 06:43:00 (21 seconds)


plot