HOME   LIST
‹–   –›

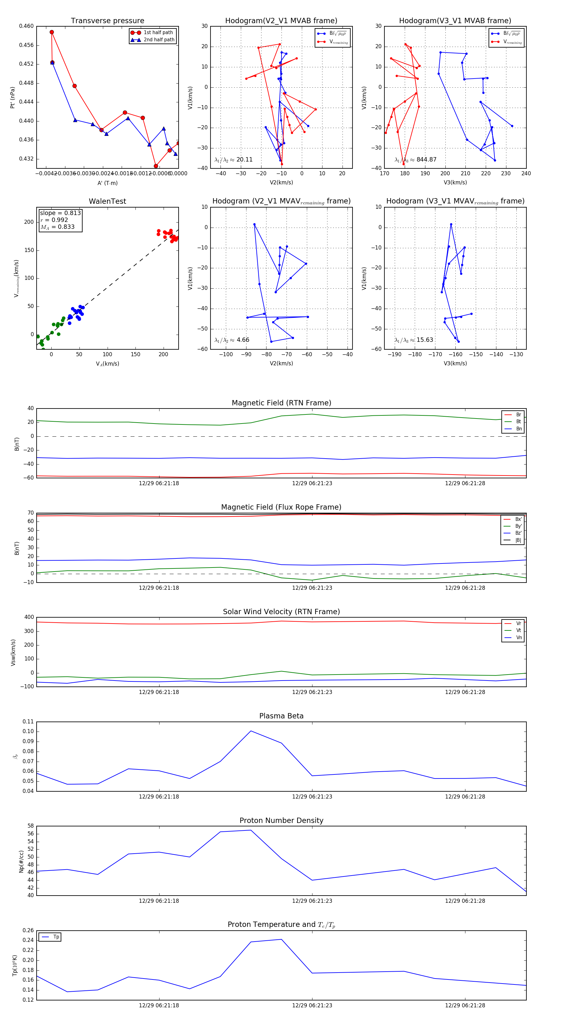
Flux Rope in 2024

Flux Rope Event 2024-12-29 06:21:14 ~ 2024-12-29 06:21:30 (17 seconds)


plot