HOME   LIST
‹–   –›

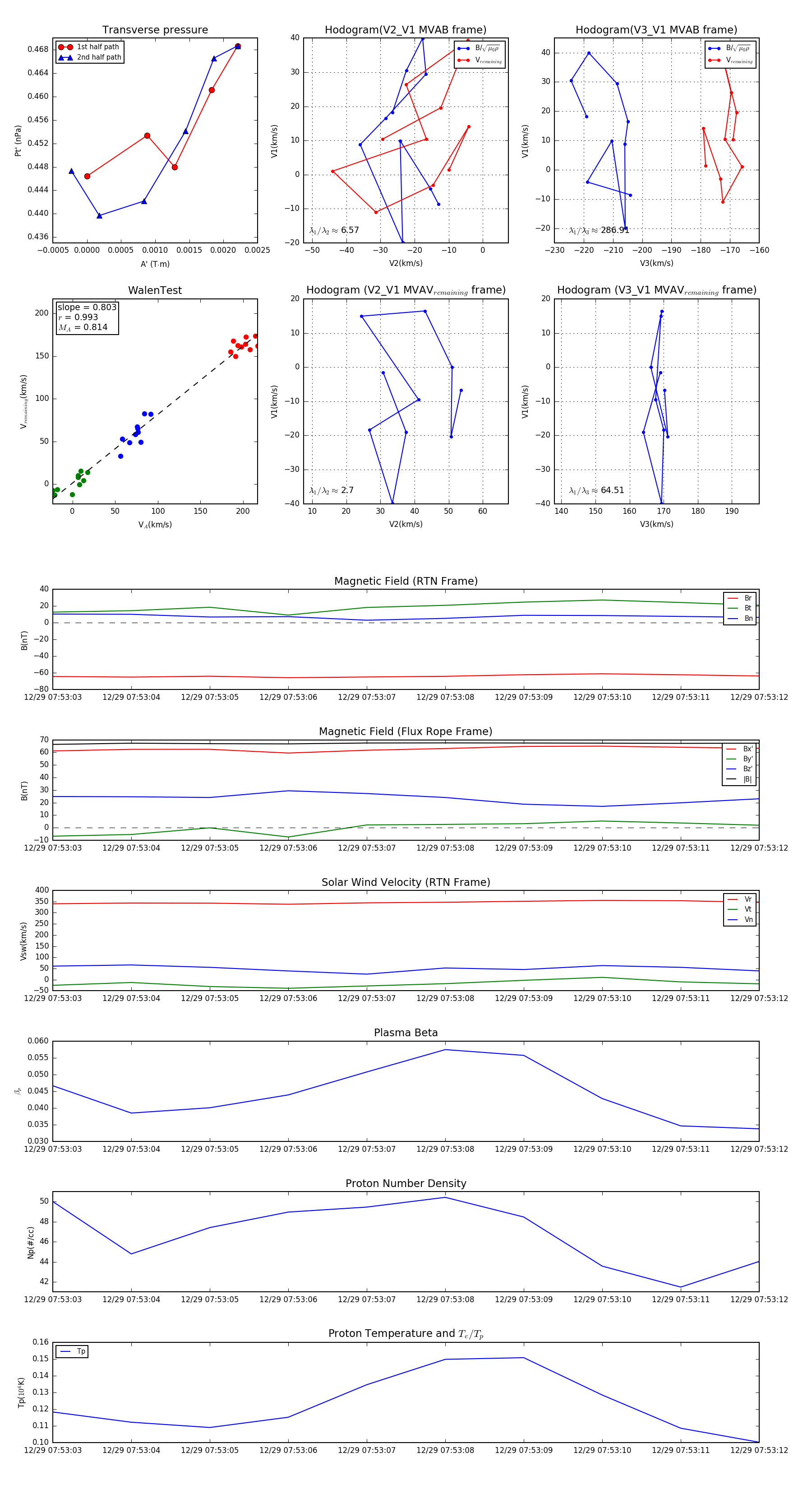
Flux Rope in 2024

Flux Rope Event 2024-12-29 07:53:03 ~ 2024-12-29 07:53:12 (10 seconds)


plot