HOME   LIST
‹–   –›

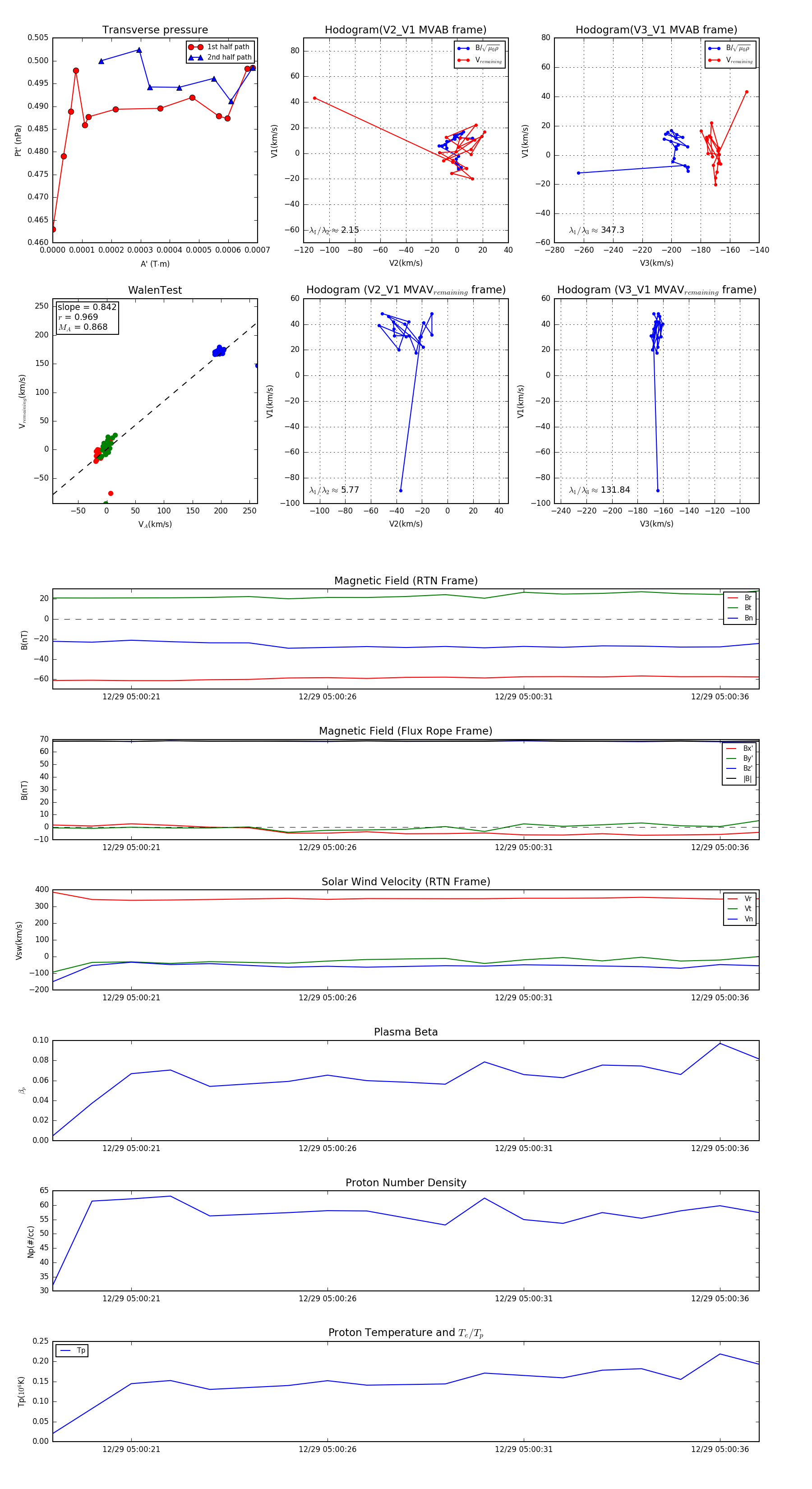
Flux Rope in 2024

Flux Rope Event 2024-12-29 05:00:19 ~ 2024-12-29 05:00:37 (19 seconds)


plot