HOME   LIST
‹–   –›

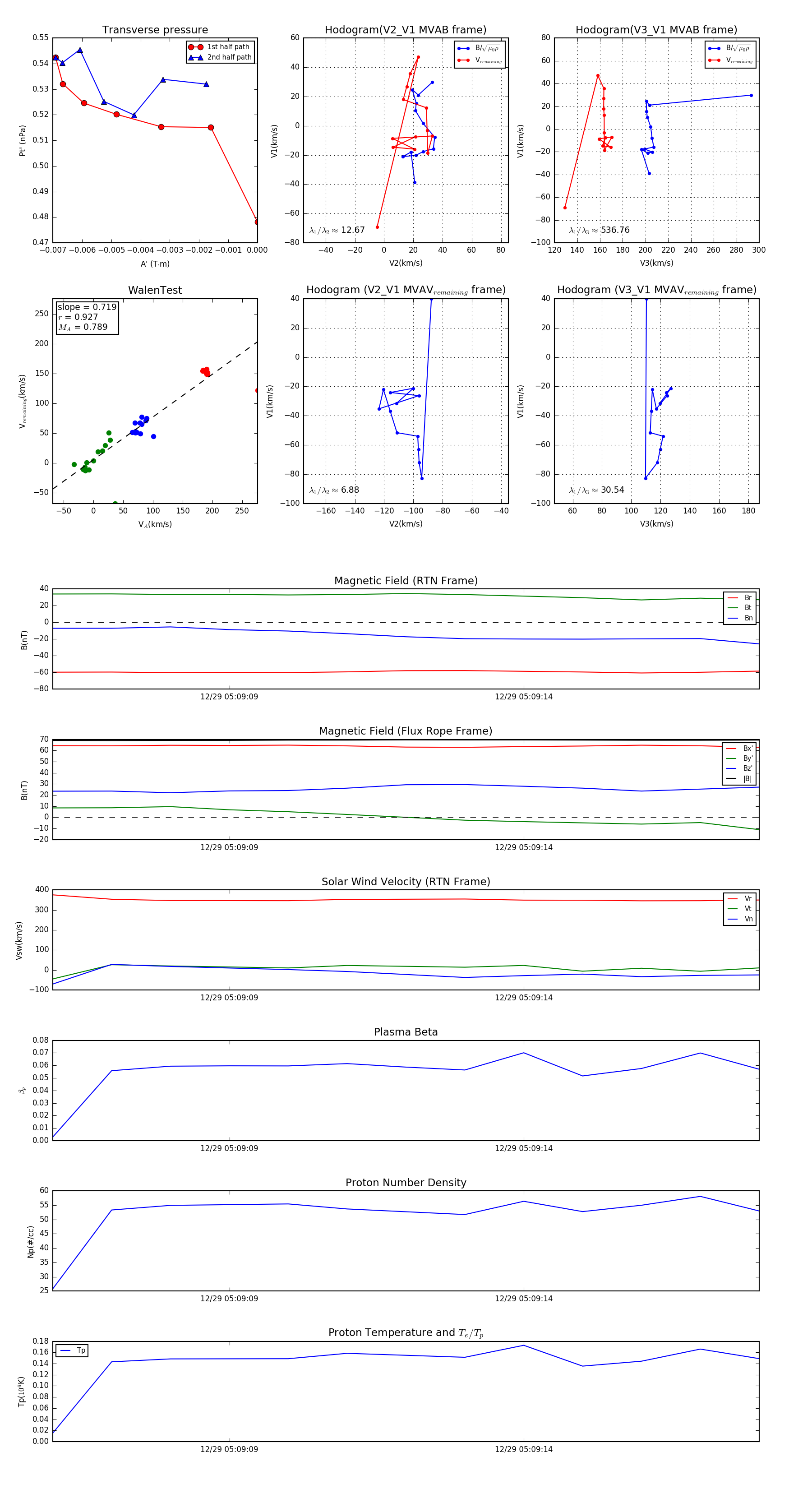
Flux Rope in 2024

Flux Rope Event 2024-12-29 05:09:06 ~ 2024-12-29 05:09:18 (13 seconds)


plot