HOME   LIST
‹–   –›

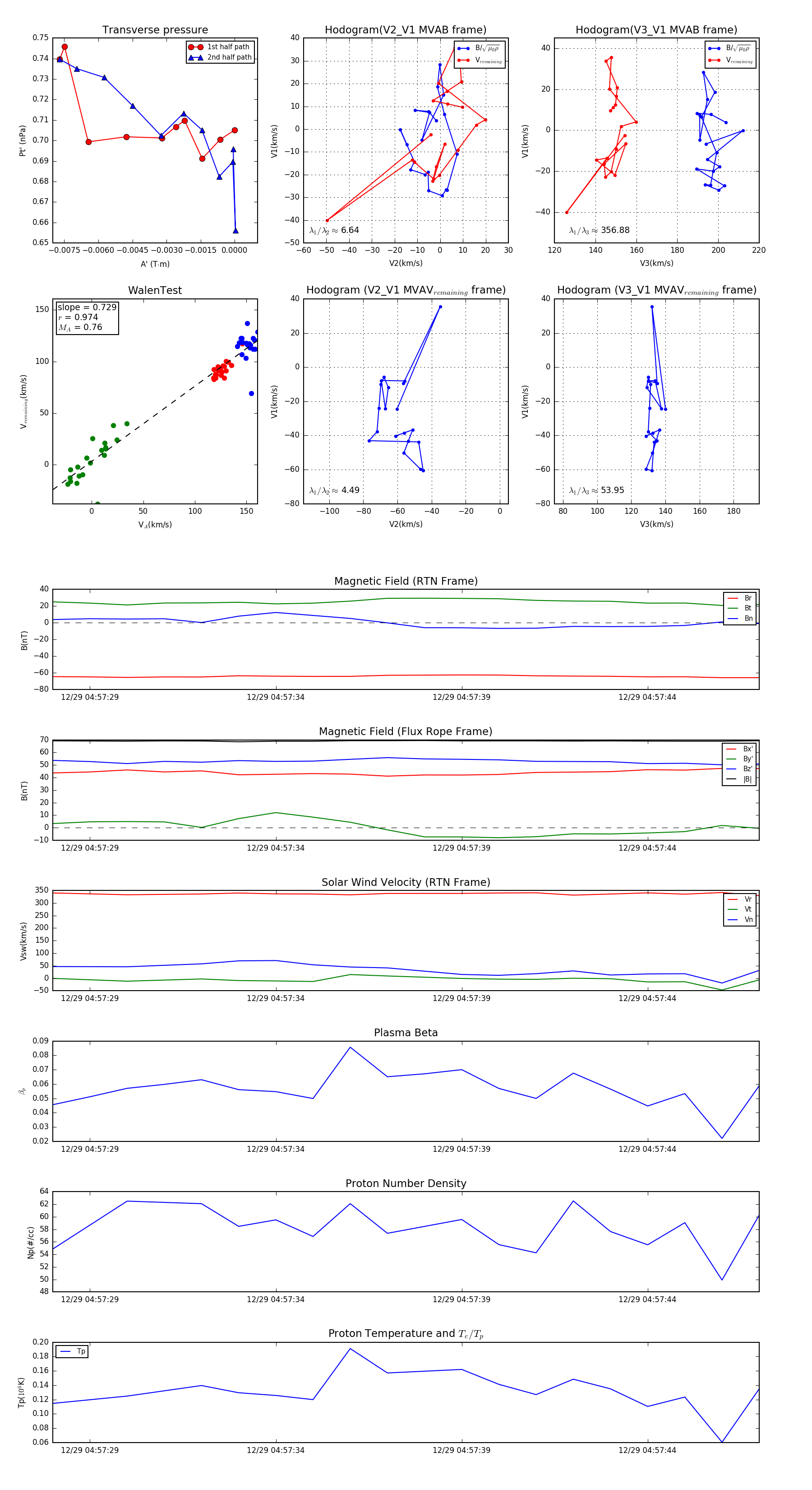
Flux Rope in 2024

Flux Rope Event 2024-12-29 04:57:28 ~ 2024-12-29 04:57:47 (20 seconds)


plot