HOME   LIST
‹–   –›

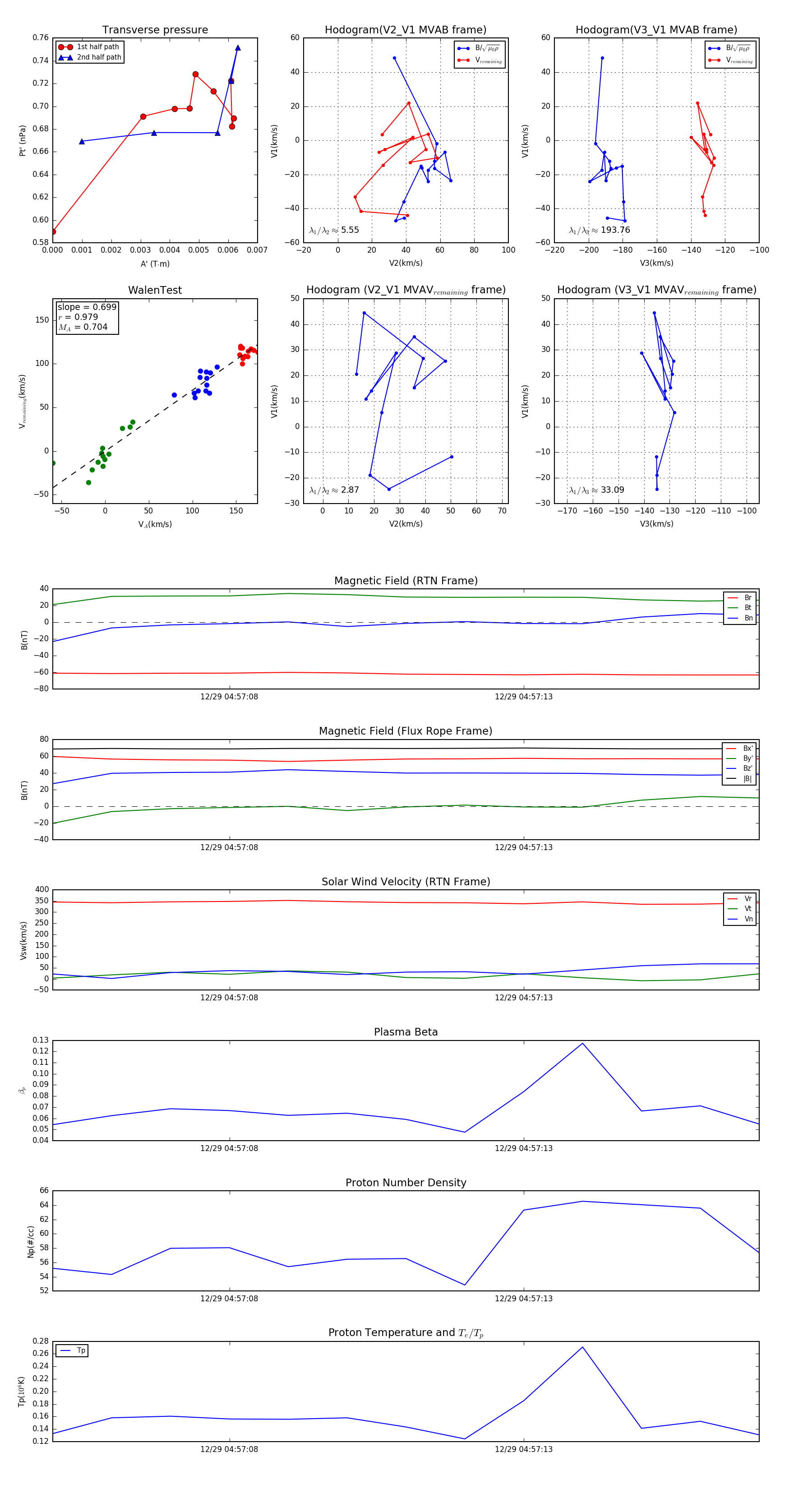
Flux Rope in 2024

Flux Rope Event 2024-12-29 04:57:05 ~ 2024-12-29 04:57:17 (13 seconds)


plot