HOME   LIST
‹–   –›

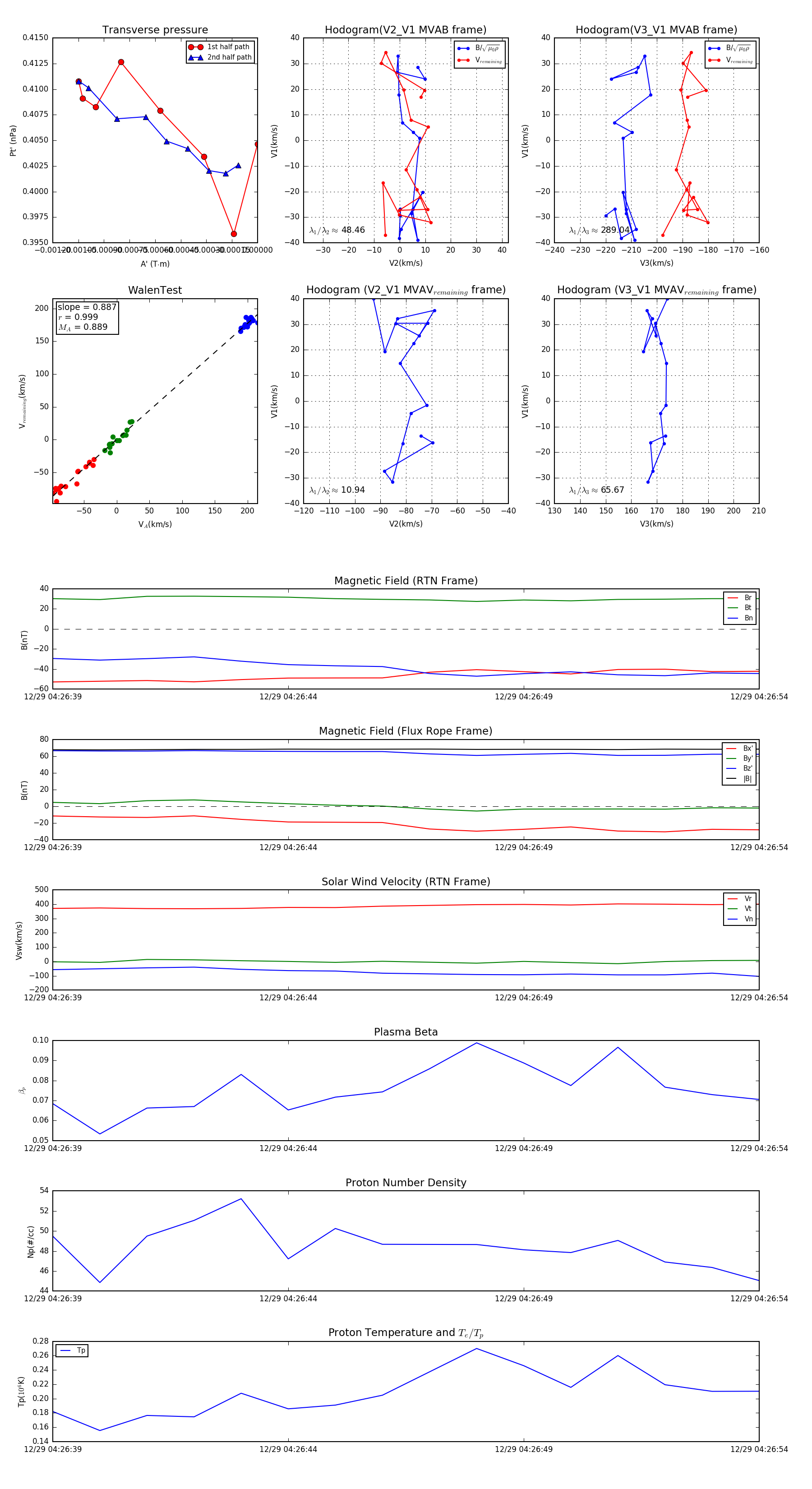
Flux Rope in 2024

Flux Rope Event 2024-12-29 04:26:39 ~ 2024-12-29 04:26:54 (16 seconds)


plot