HOME   LIST
‹–   –›

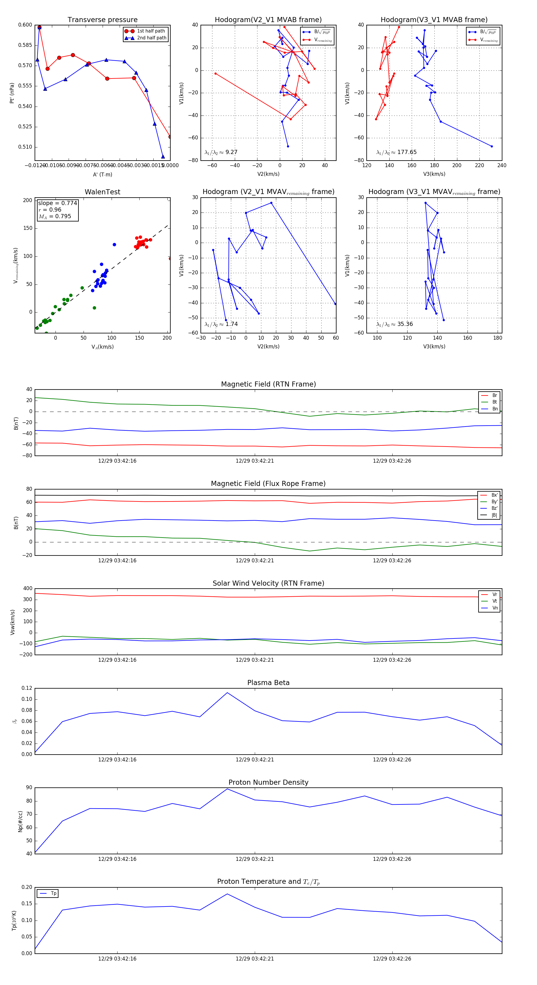
Flux Rope in 2024

Flux Rope Event 2024-12-29 03:42:13 ~ 2024-12-29 03:42:30 (18 seconds)


plot