HOME   LIST
‹–   –›

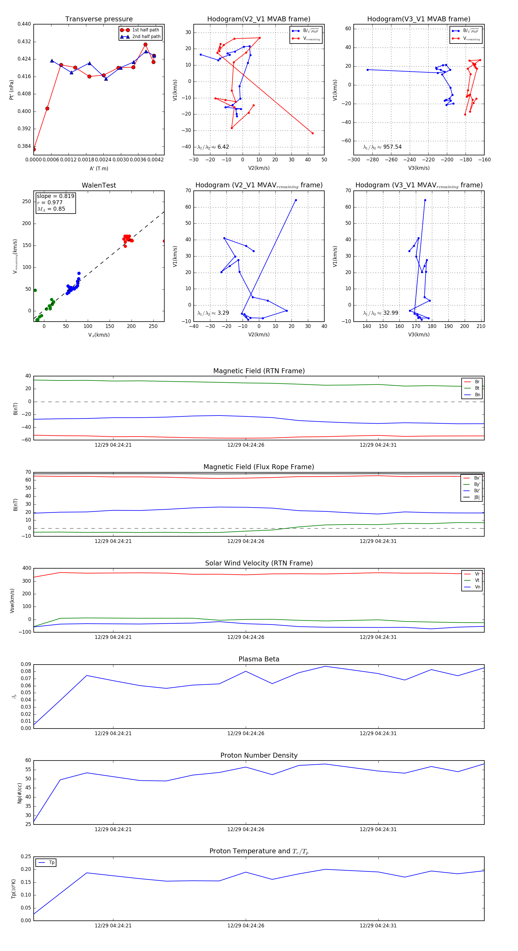
Flux Rope in 2024

Flux Rope Event 2024-12-29 04:24:18 ~ 2024-12-29 04:24:35 (18 seconds)


plot