HOME   LIST
‹–   –›

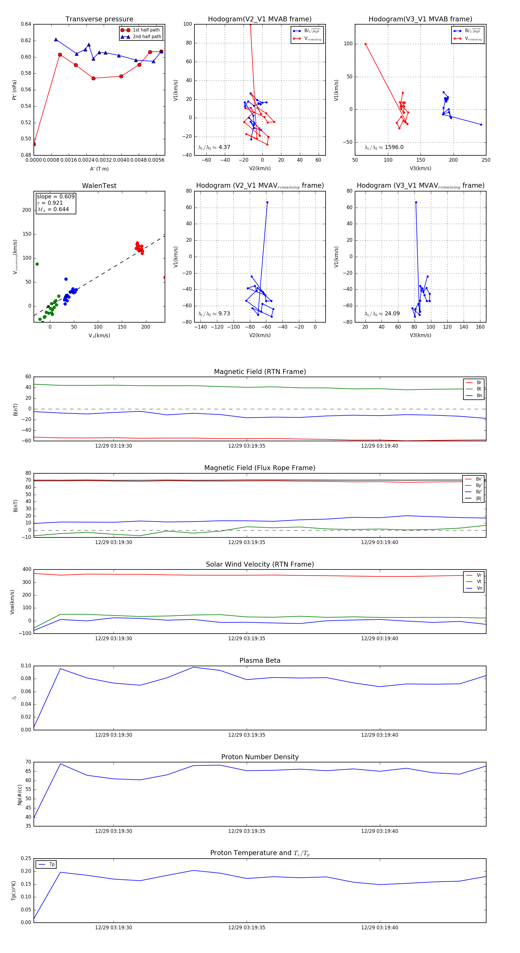
Flux Rope in 2024

Flux Rope Event 2024-12-29 03:19:27 ~ 2024-12-29 03:19:44 (18 seconds)


plot