HOME   LIST
‹–   –›

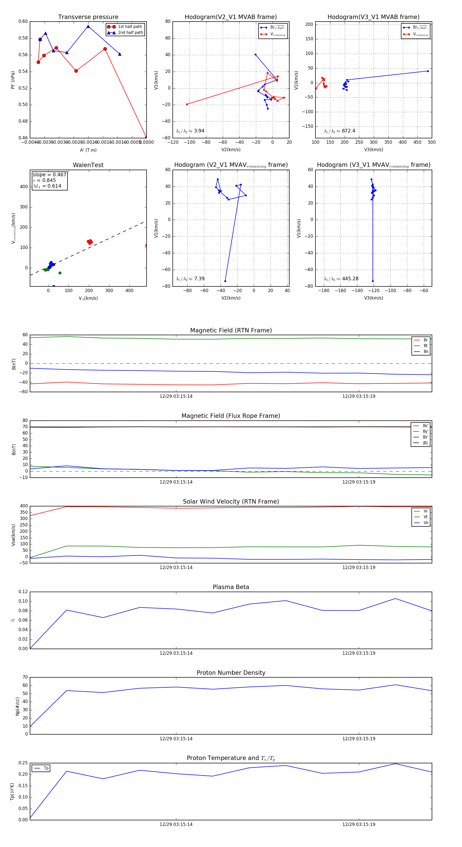
Flux Rope in 2024

Flux Rope Event 2024-12-29 03:15:10 ~ 2024-12-29 03:15:21 (12 seconds)


plot