HOME   LIST
‹–   –›

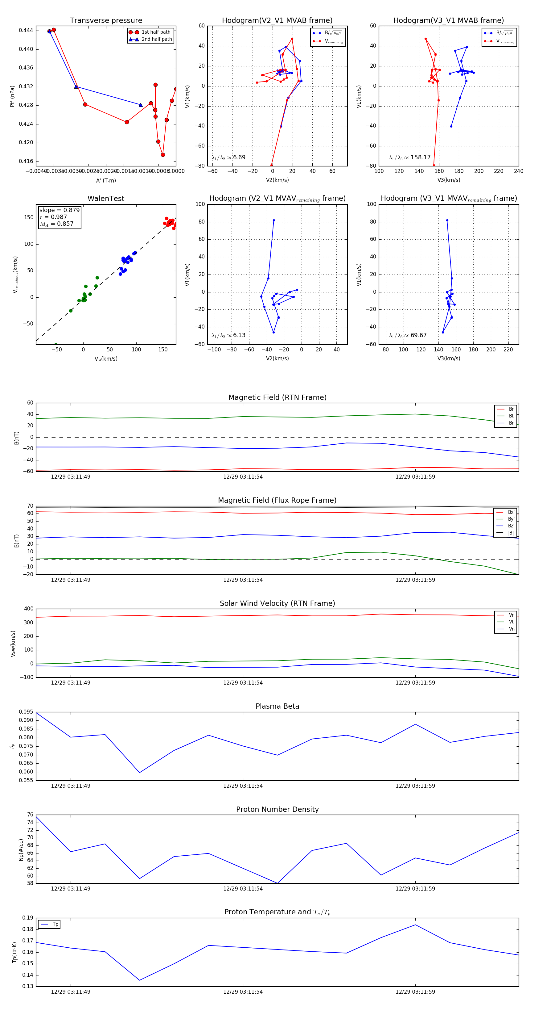
Flux Rope in 2024

Flux Rope Event 2024-12-29 03:11:48 ~ 2024-12-29 03:12:02 (15 seconds)


plot