HOME   LIST
‹–   –›

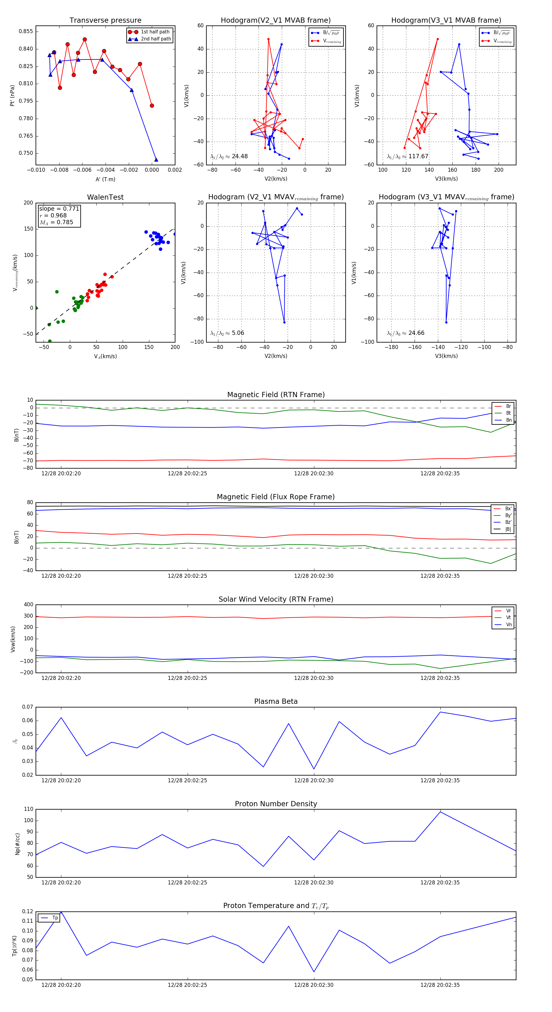
Flux Rope in 2024

Flux Rope Event 2024-12-28 20:02:19 ~ 2024-12-28 20:02:38 (20 seconds)


plot