HOME   LIST
‹–   –›

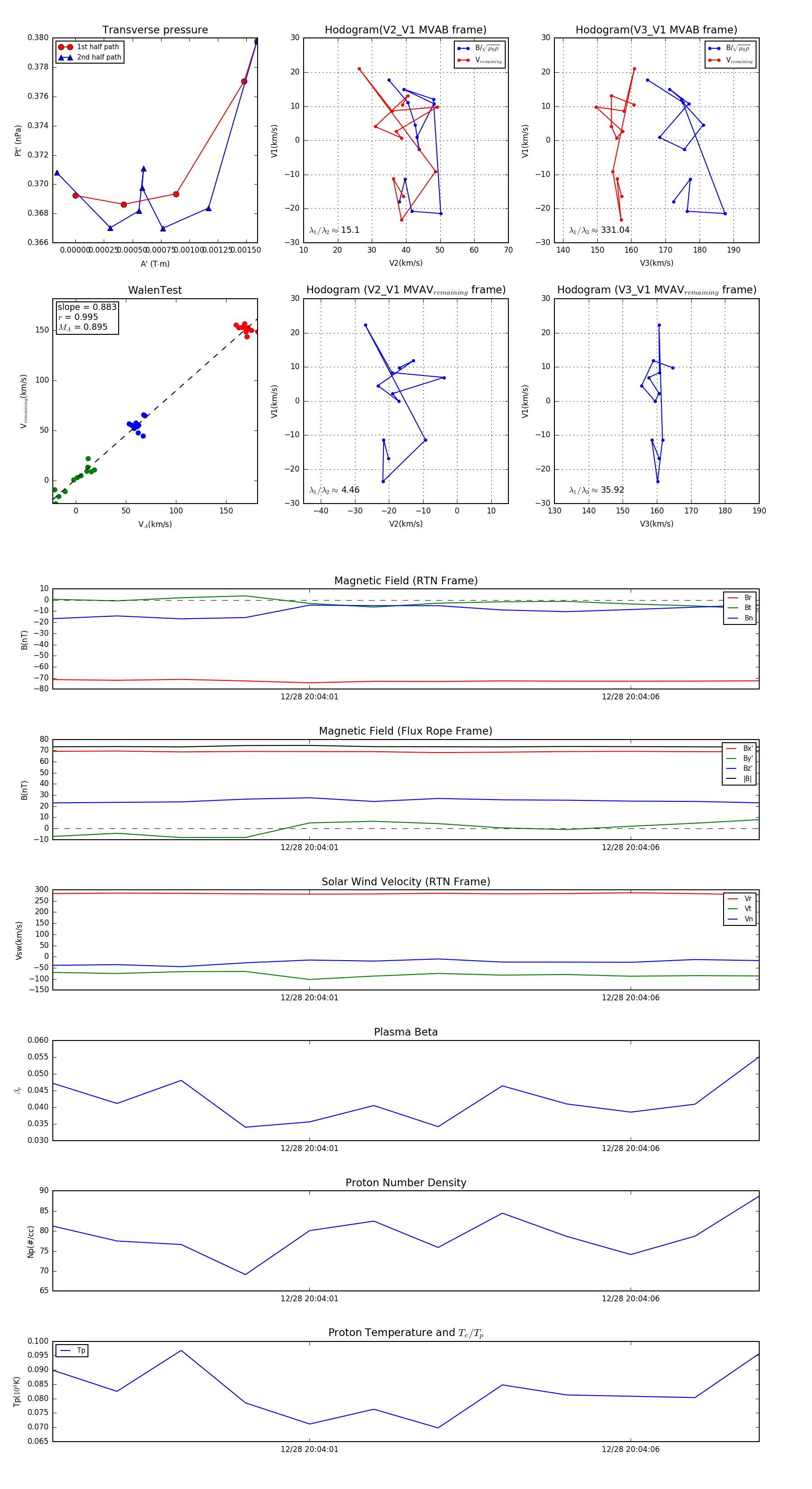
Flux Rope in 2024

Flux Rope Event 2024-12-28 20:03:57 ~ 2024-12-28 20:04:08 (12 seconds)


plot