HOME   LIST
‹–   –›

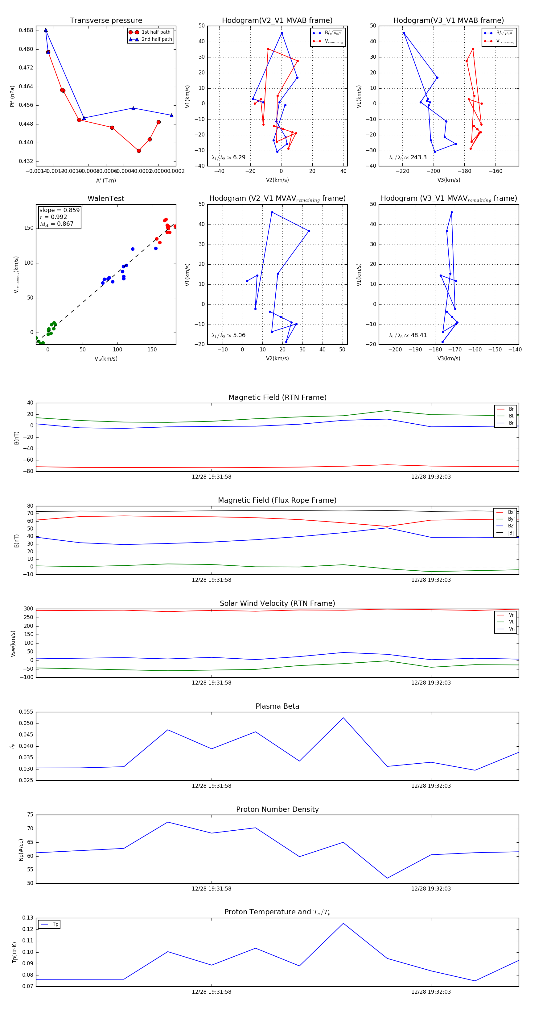
Flux Rope in 2024

Flux Rope Event 2024-12-28 19:31:54 ~ 2024-12-28 19:32:05 (12 seconds)


plot