HOME   LIST
‹–   –›

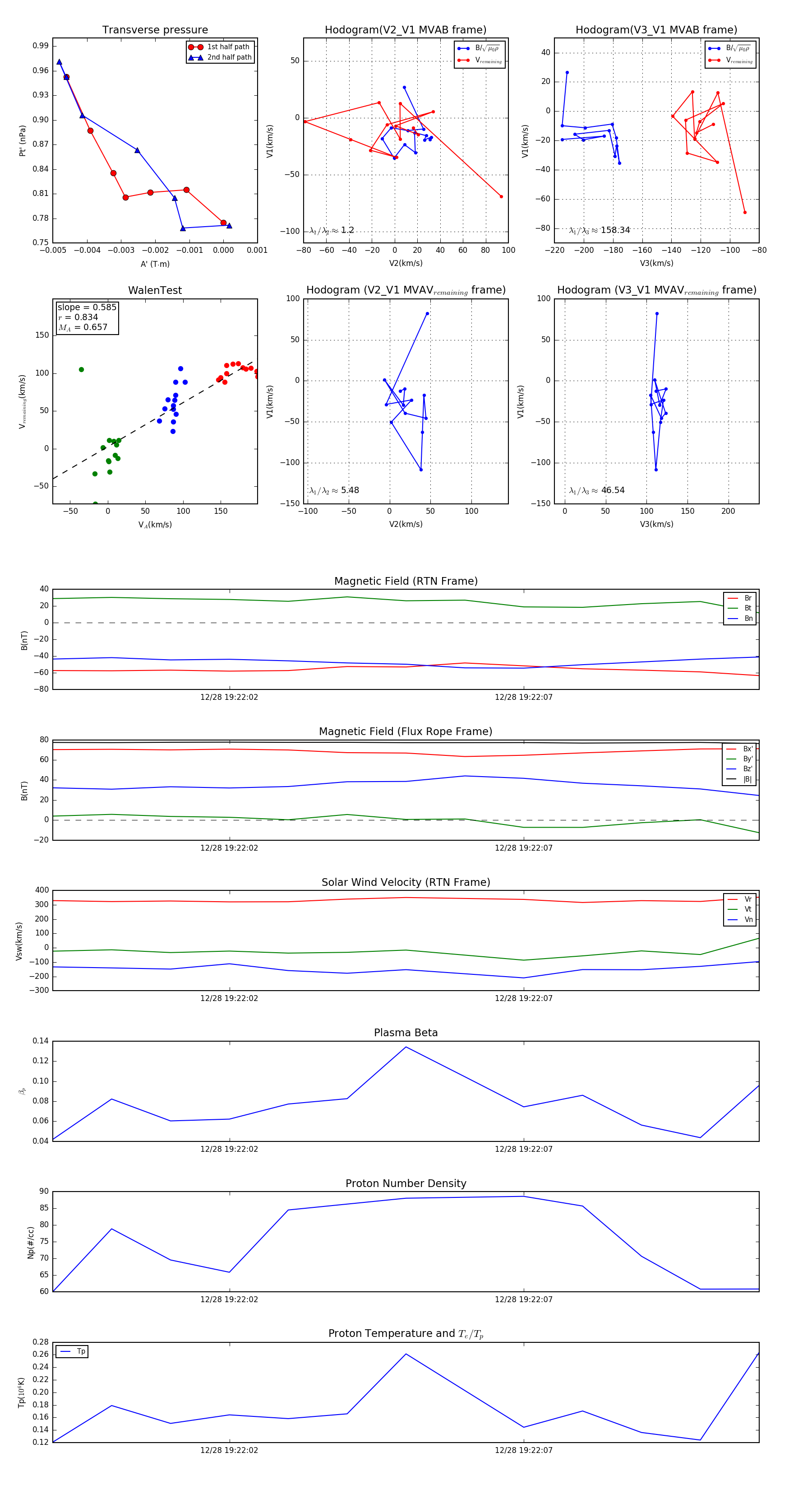
Flux Rope in 2024

Flux Rope Event 2024-12-28 19:21:59 ~ 2024-12-28 19:22:11 (13 seconds)


plot