HOME   LIST
‹–   –›

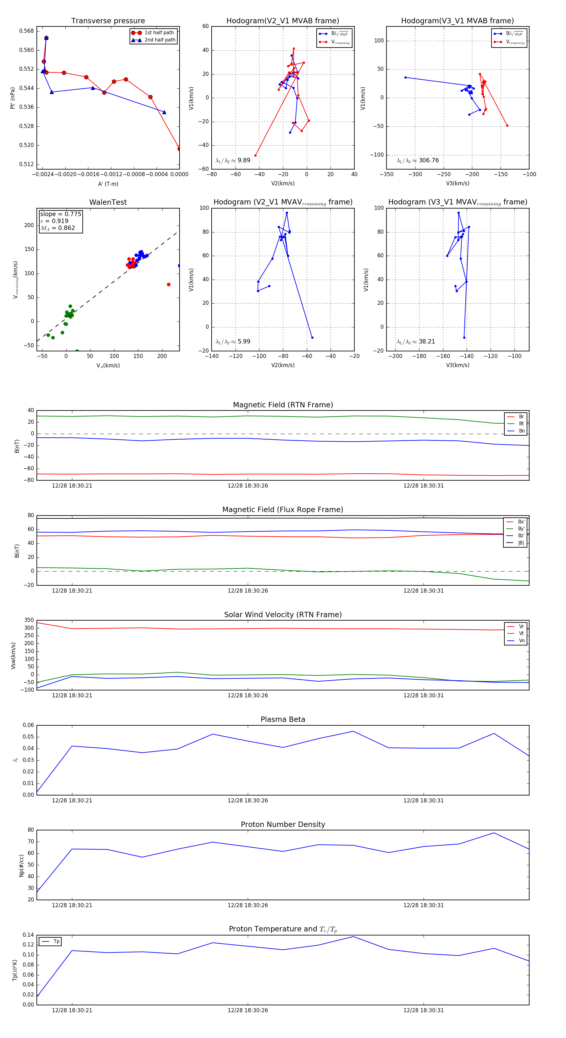
Flux Rope in 2024

Flux Rope Event 2024-12-28 18:30:20 ~ 2024-12-28 18:30:34 (15 seconds)


plot