HOME   LIST
‹–   –›

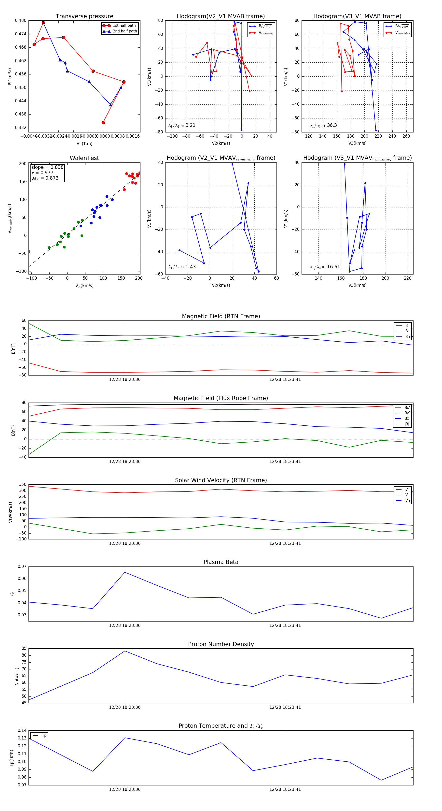
Flux Rope in 2024

Flux Rope Event 2024-12-28 18:23:33 ~ 2024-12-28 18:23:45 (13 seconds)


plot