HOME   LIST
‹–   –›

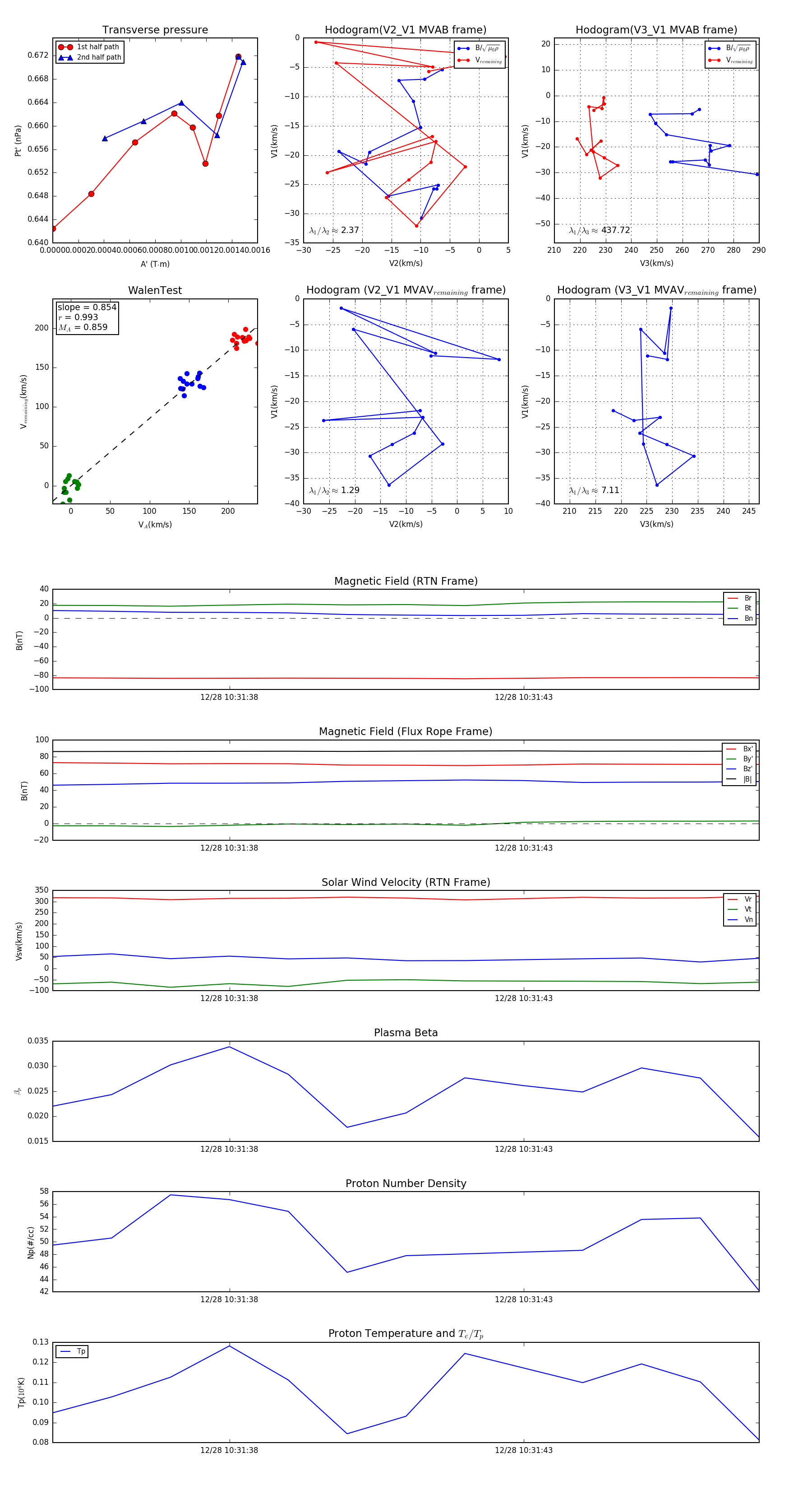
Flux Rope in 2024

Flux Rope Event 2024-12-28 10:31:35 ~ 2024-12-28 10:31:47 (13 seconds)


plot