HOME   LIST
‹–   –›

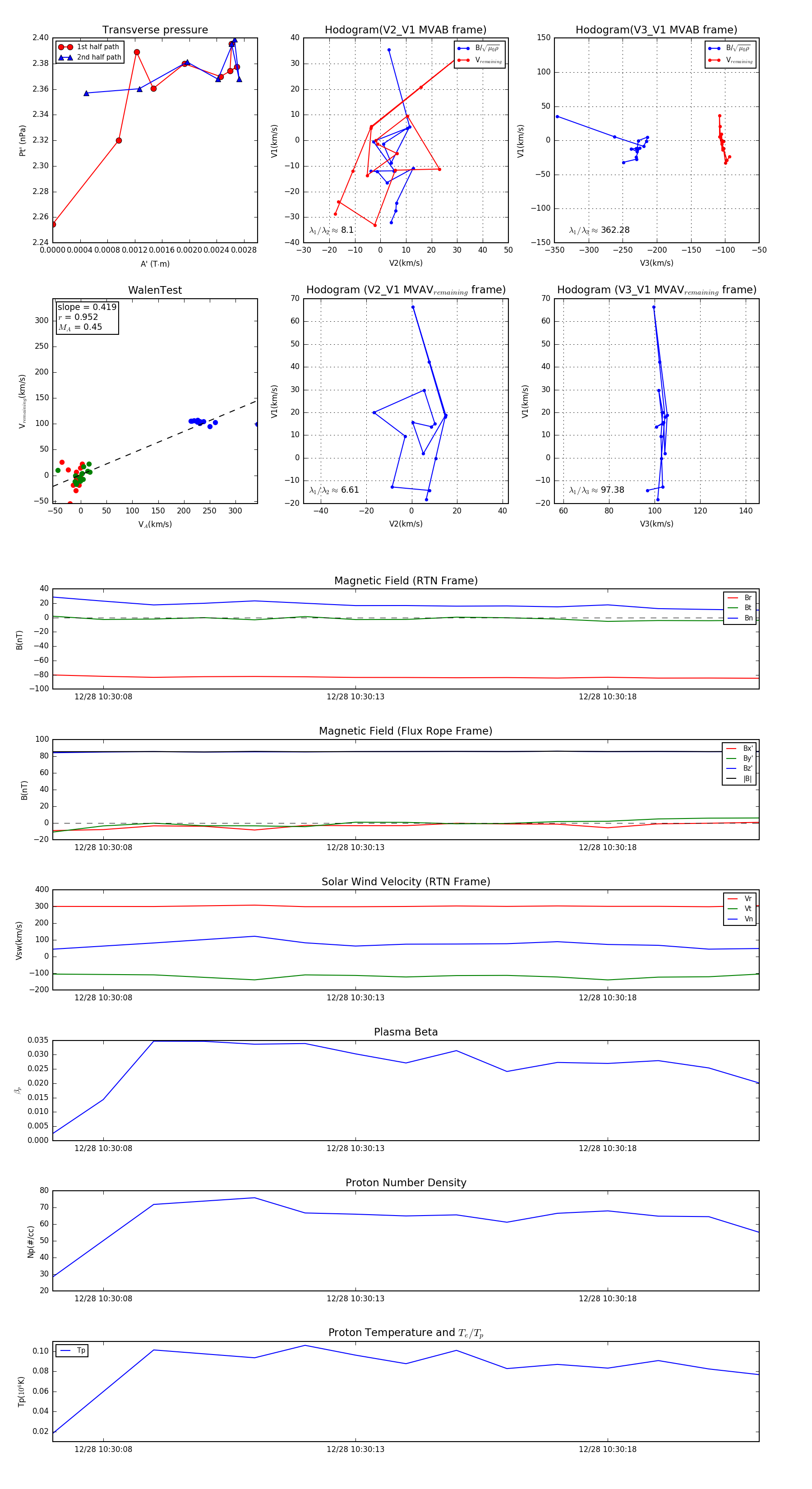
Flux Rope in 2024

Flux Rope Event 2024-12-28 10:30:07 ~ 2024-12-28 10:30:21 (15 seconds)


plot