HOME   LIST
‹–   –›

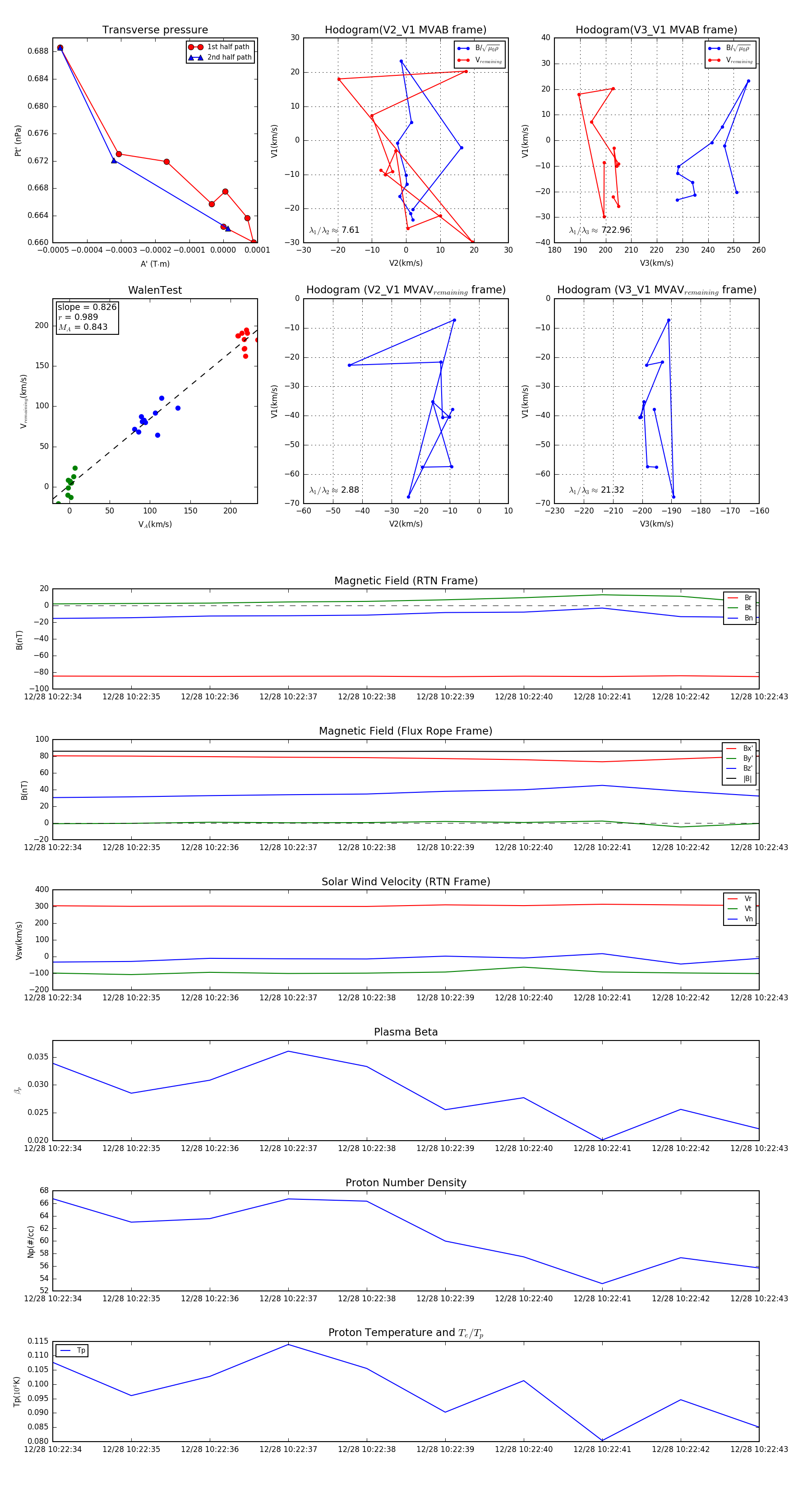
Flux Rope in 2024

Flux Rope Event 2024-12-28 10:22:34 ~ 2024-12-28 10:22:43 (10 seconds)


plot