HOME   LIST
‹–   –›

Flux Rope in 2024

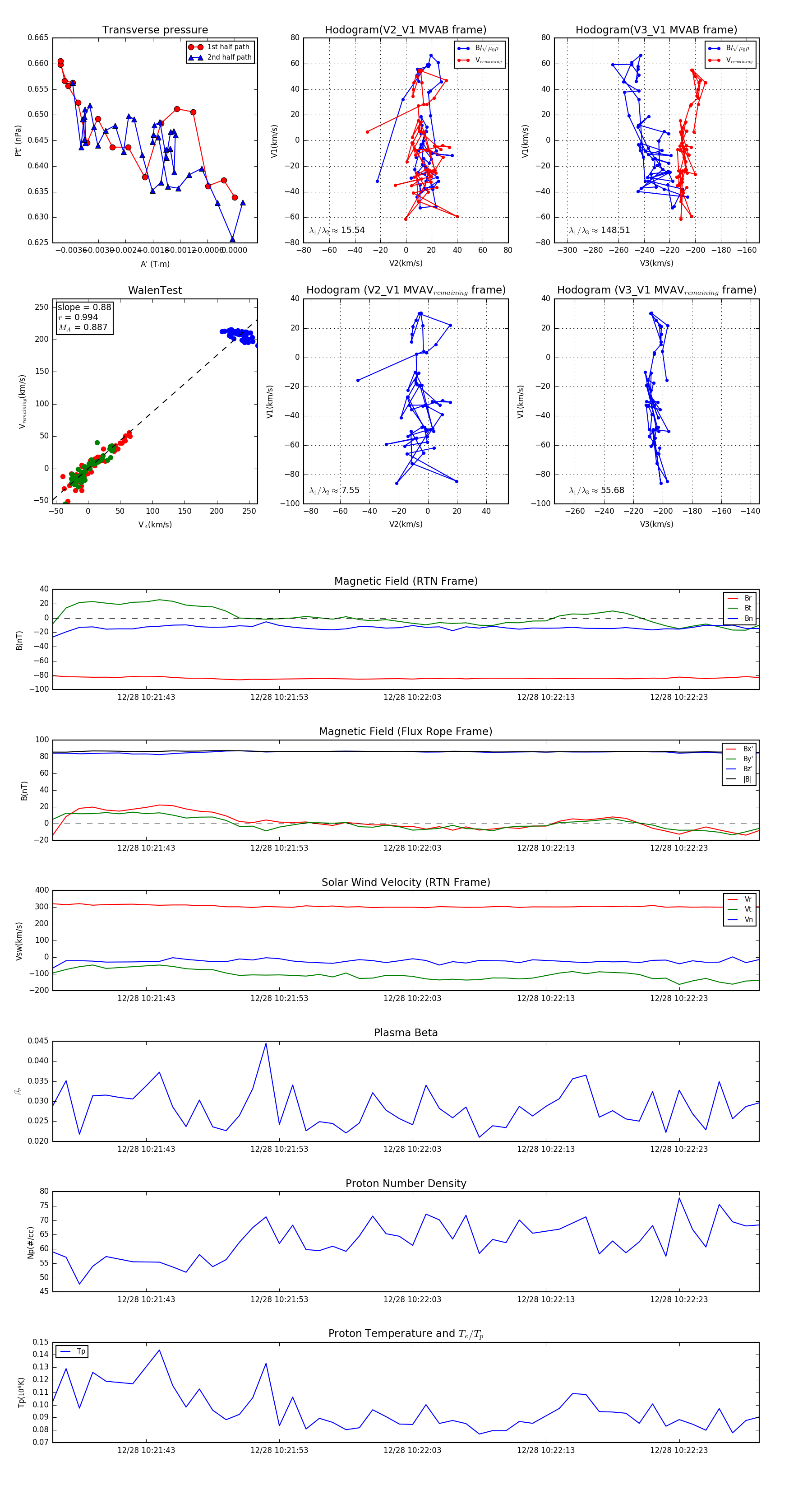
Flux Rope Event 2024-12-28 10:21:36 ~ 2024-12-28 10:22:29 (54 seconds)


plot