HOME   LIST
‹–   –›

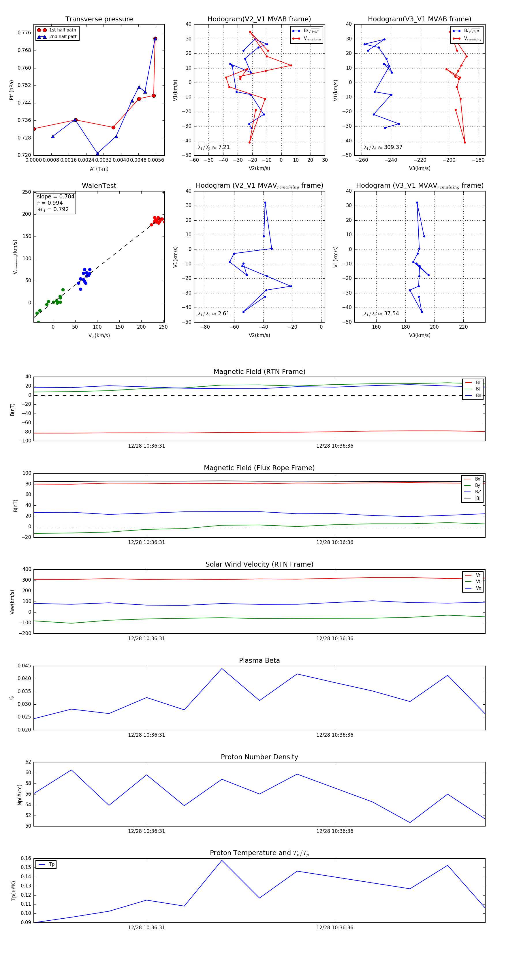
Flux Rope in 2024

Flux Rope Event 2024-12-28 10:36:28 ~ 2024-12-28 10:36:40 (13 seconds)


plot