HOME   LIST
‹–   –›

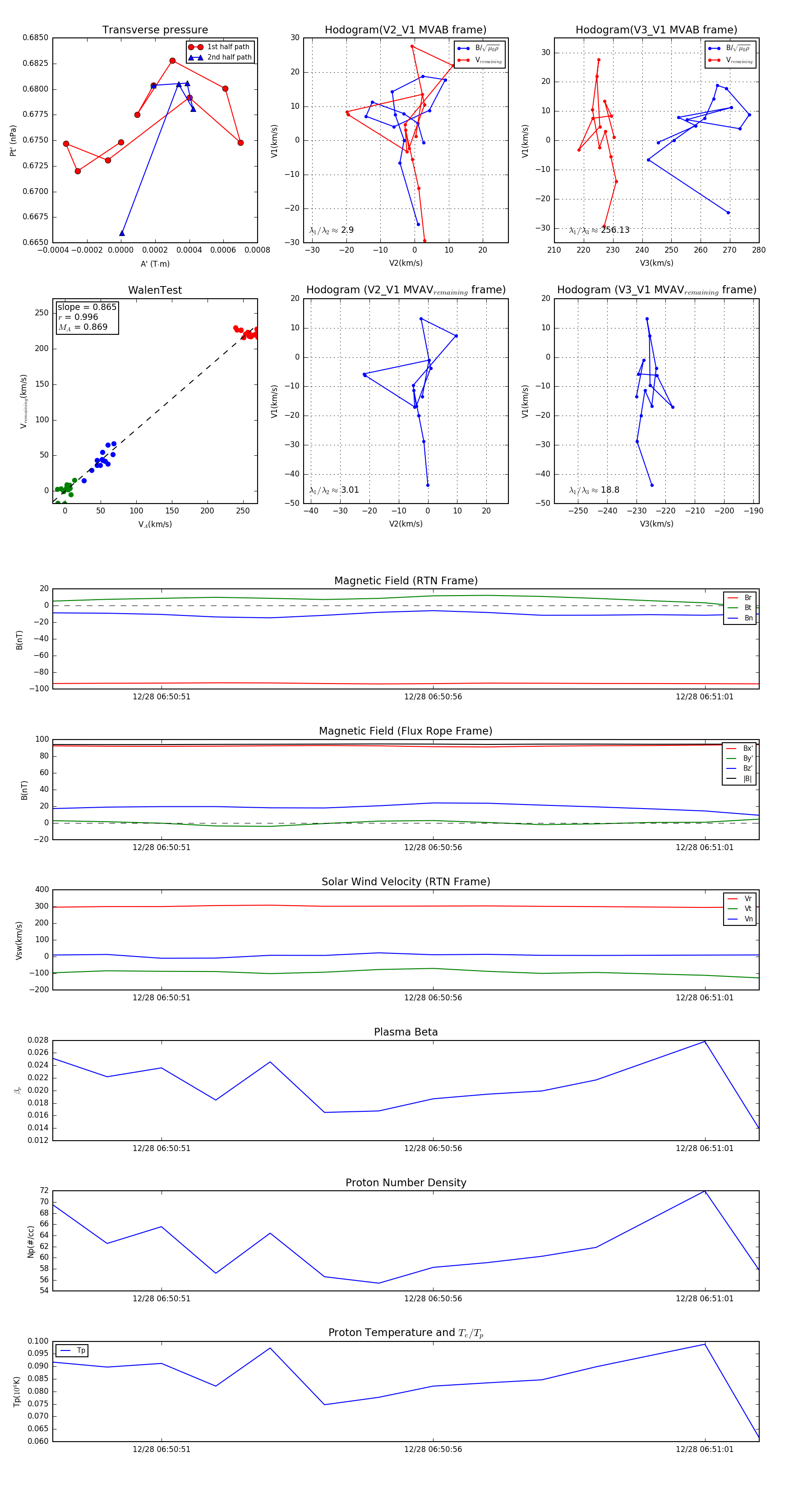
Flux Rope in 2024

Flux Rope Event 2024-12-28 06:50:49 ~ 2024-12-28 06:51:02 (14 seconds)


plot