HOME   LIST
‹–   –›

Flux Rope in 2024

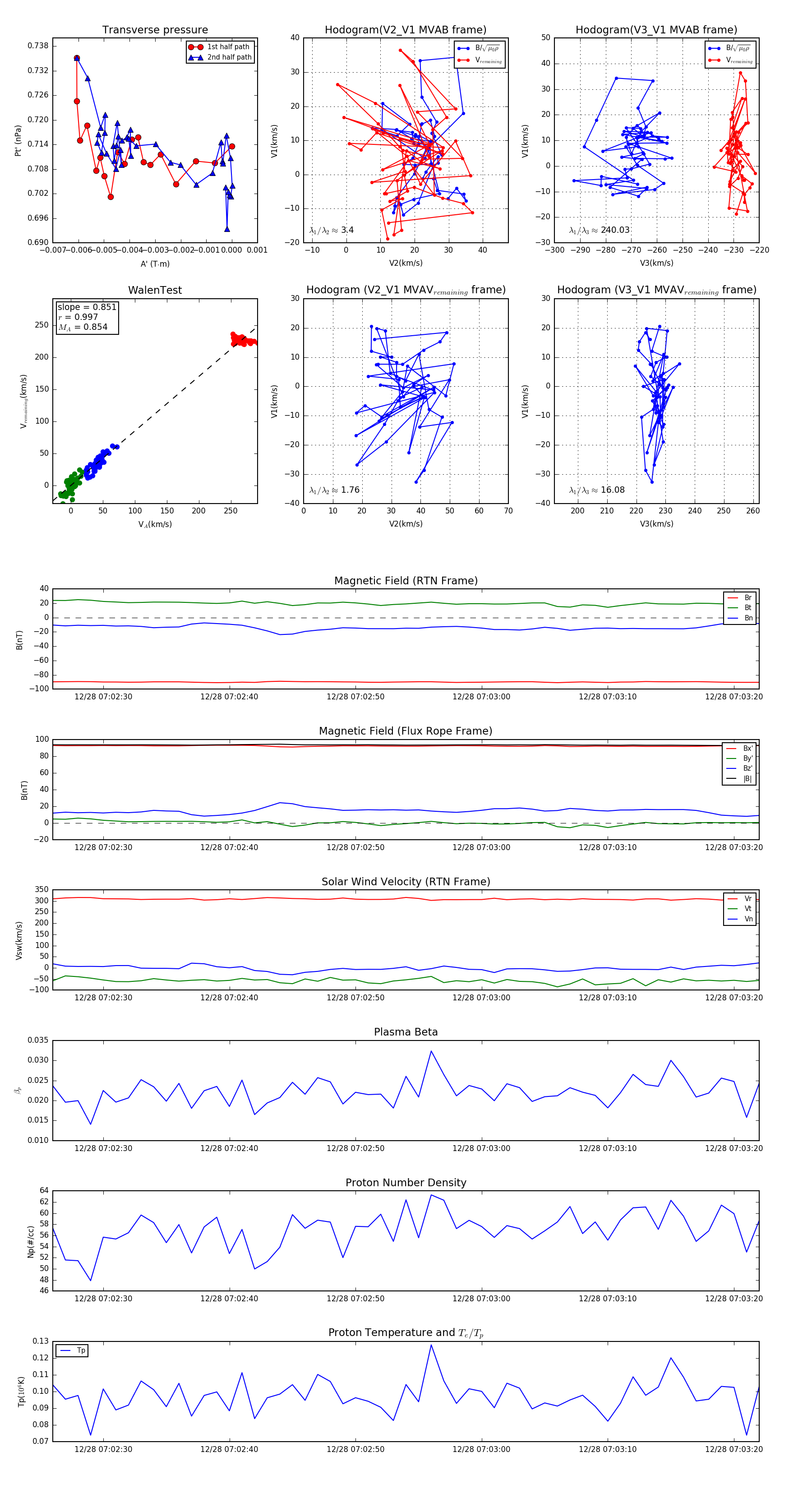
Flux Rope Event 2024-12-28 07:02:26 ~ 2024-12-28 07:03:22 (57 seconds)


plot