HOME   LIST
‹–   –›

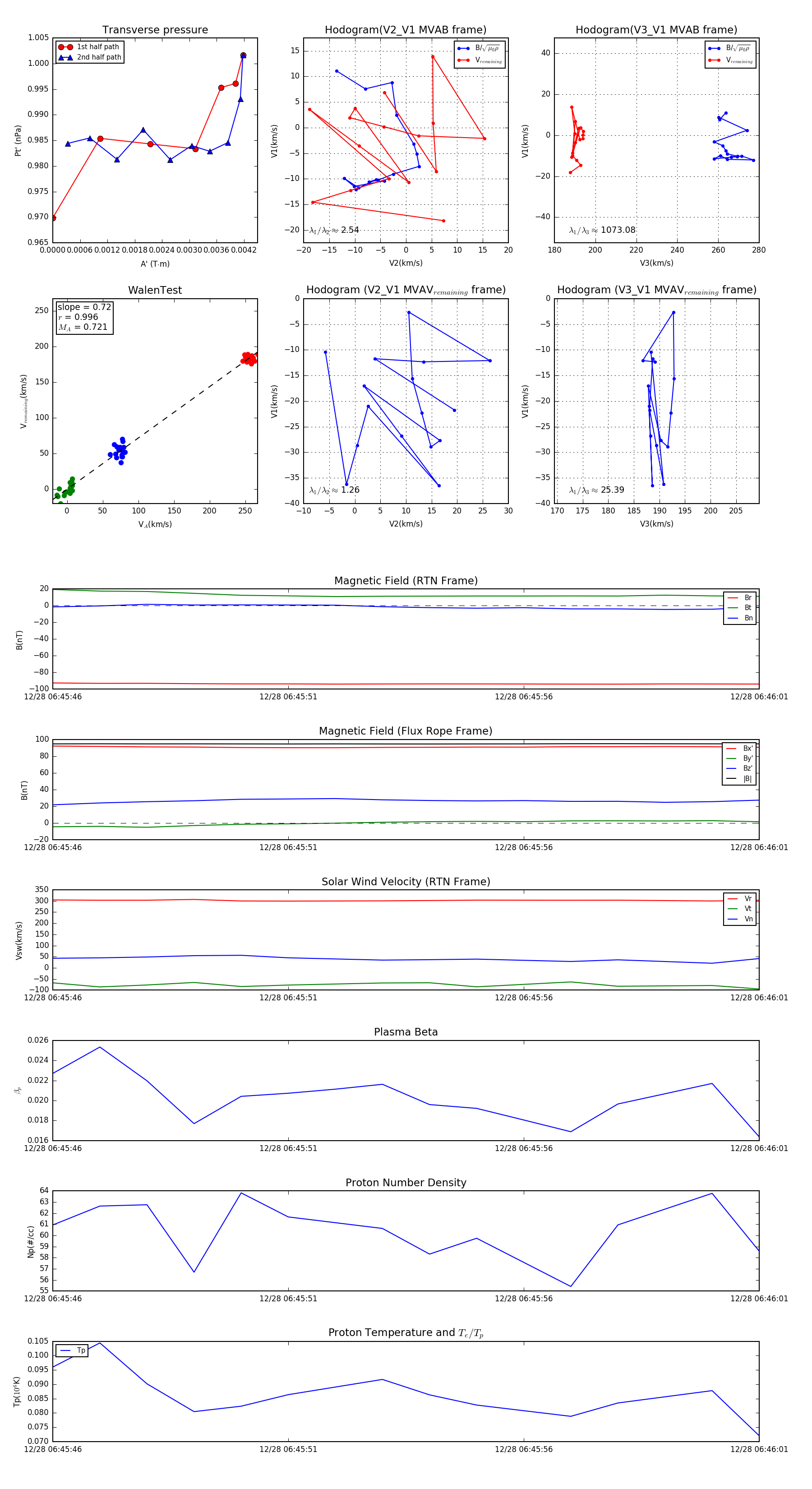
Flux Rope in 2024

Flux Rope Event 2024-12-28 06:45:46 ~ 2024-12-28 06:46:01 (16 seconds)


plot