HOME   LIST
‹–   –›

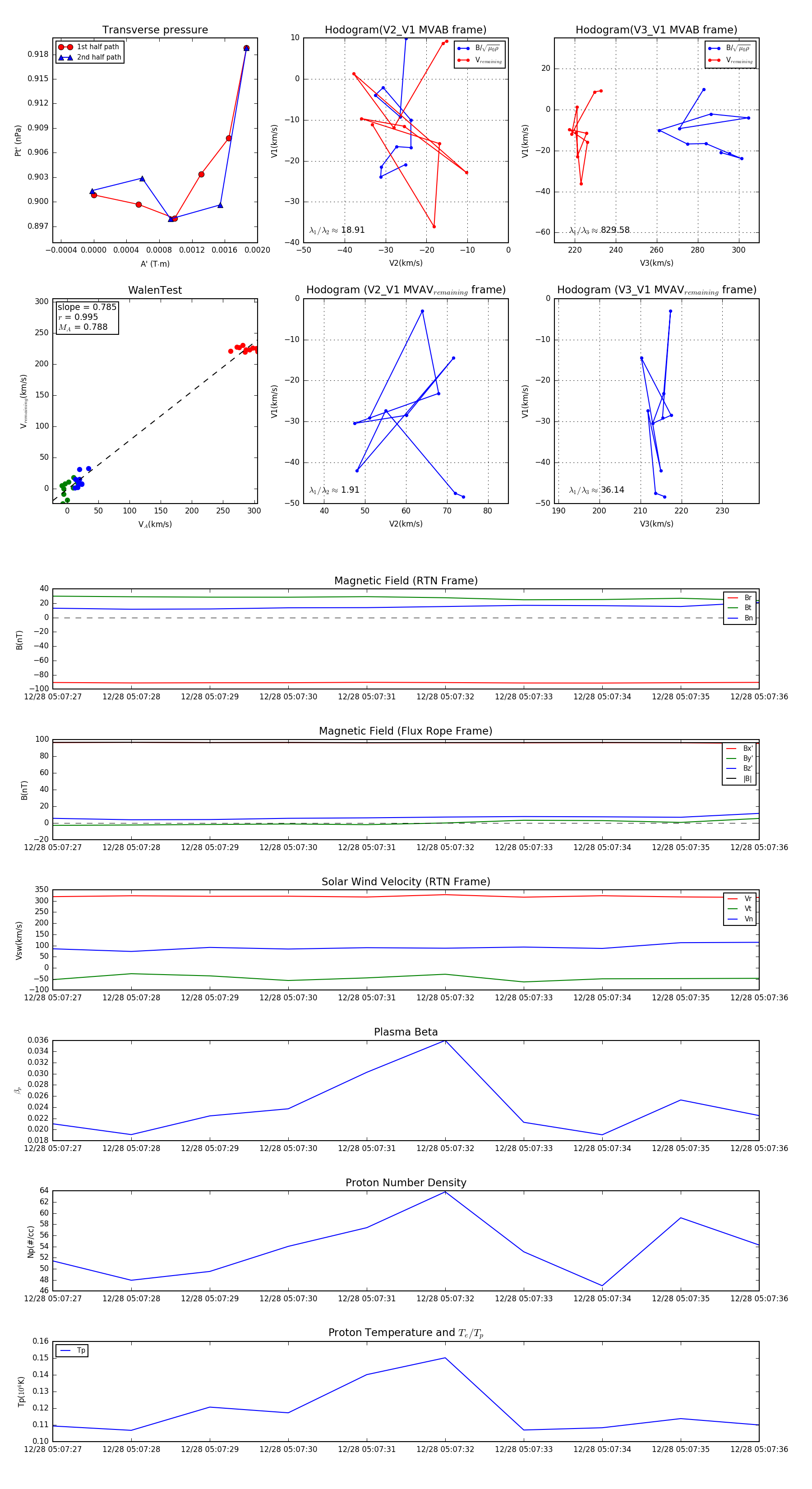
Flux Rope in 2024

Flux Rope Event 2024-12-28 05:07:27 ~ 2024-12-28 05:07:36 (10 seconds)


plot