HOME   LIST
‹–   –›

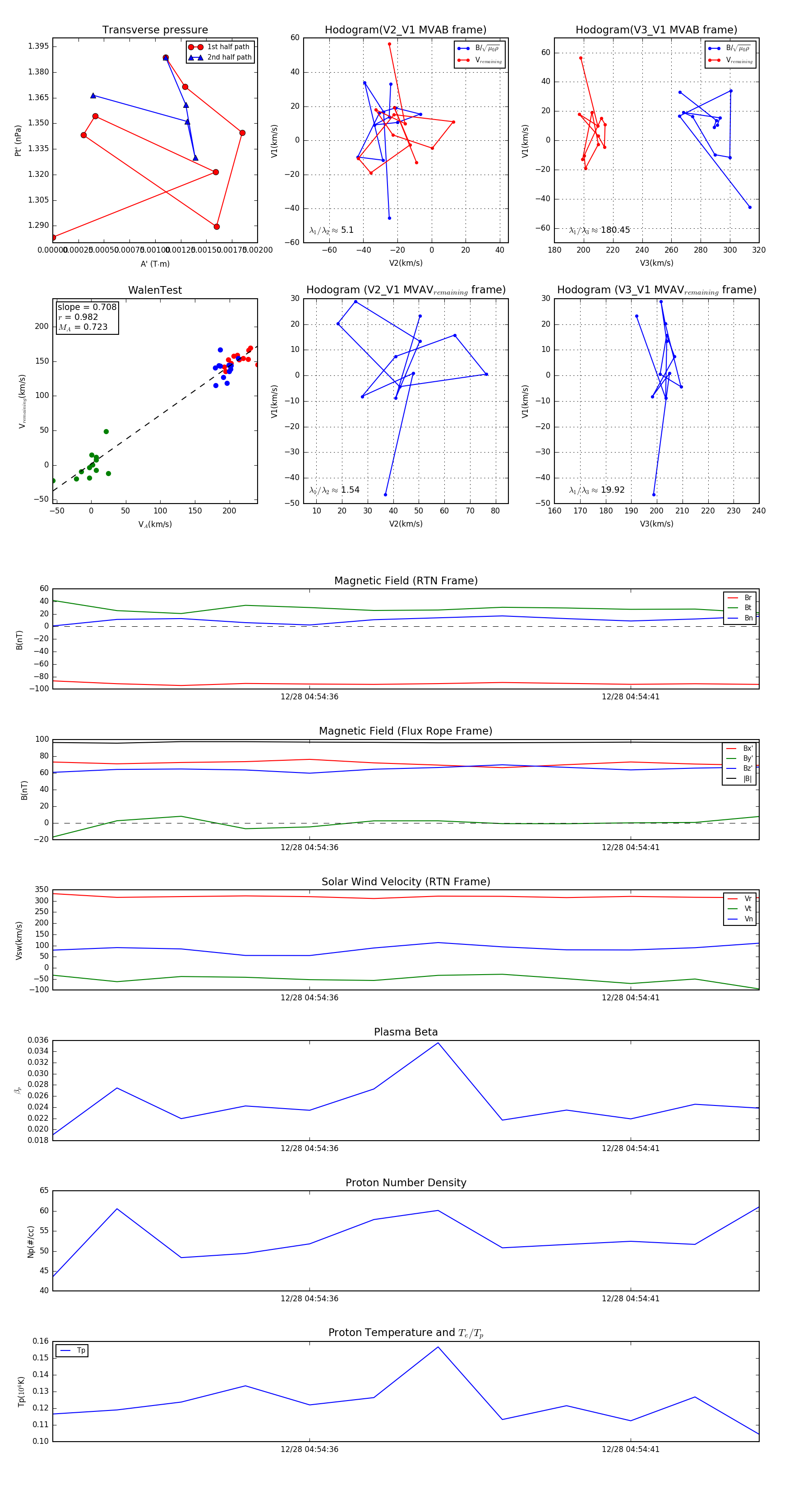
Flux Rope in 2024

Flux Rope Event 2024-12-28 04:54:32 ~ 2024-12-28 04:54:43 (12 seconds)


plot