HOME   LIST
‹–   –›

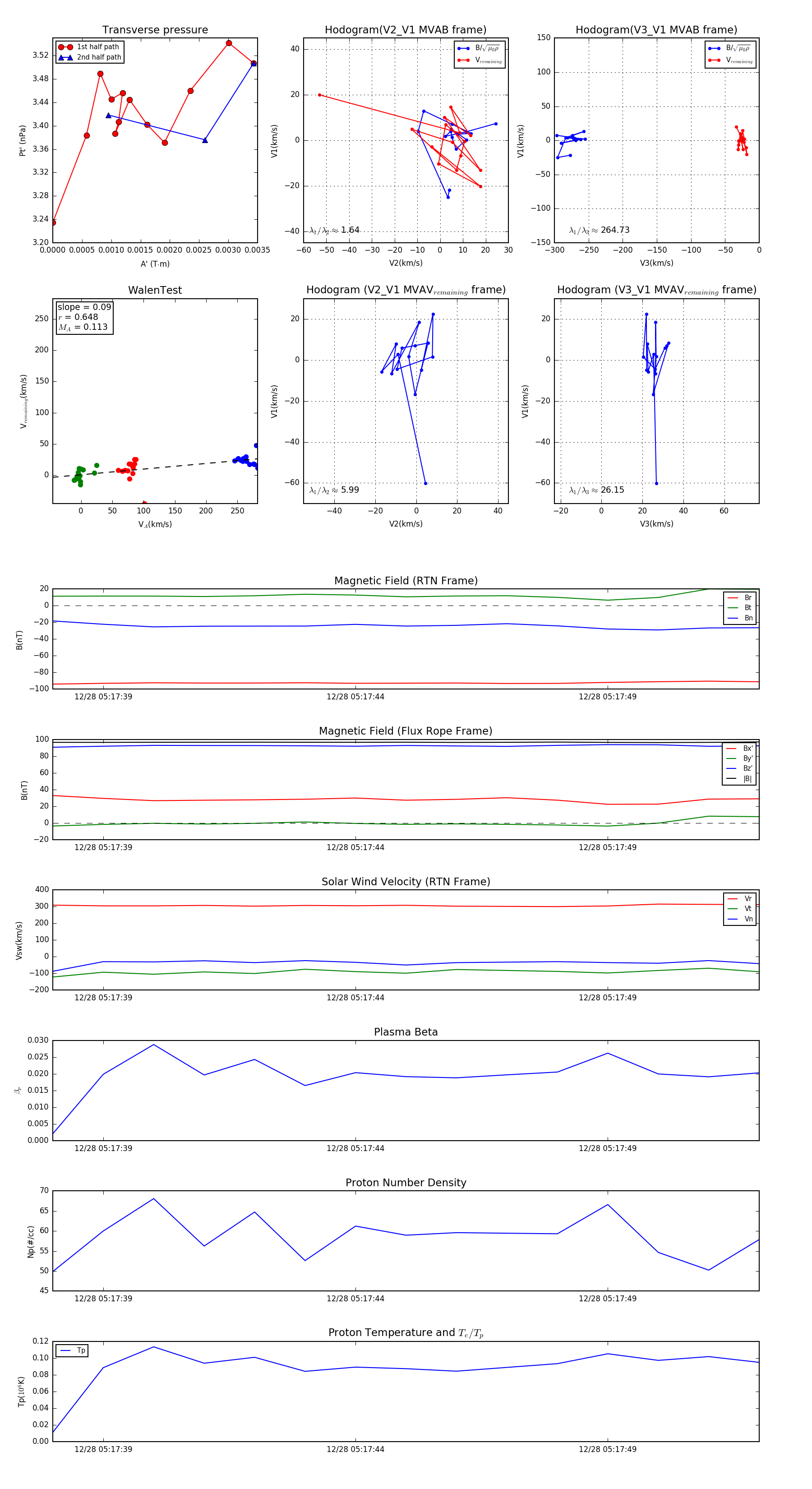
Flux Rope in 2024

Flux Rope Event 2024-12-28 05:17:38 ~ 2024-12-28 05:17:52 (15 seconds)


plot